| timezone |
|---|
UTC+8 |
GitHub ID: SU-AN-coder
Telegram: @AN_SU
I am a college student currently studying, aiming to become a DePIN engineer. I have a strong interest in the Ethereum architecture. Fellow enthusiasts are welcome to connect with me! 😊
参加了今天的会议,建设基于erc8004的项目中
准备明日的会议笔记分享
生产就绪的AI代理开发SDK - 构建可验证、可货币化的自主AI代理,100%兼容ERC-8004 v1.0标准
第3层: x402加密结算 → 支付验证
第2层: 流程完整性 → 代码验证
第1层: Google AP2意图 → 用户授权
应用层
↓
ChaosChain SDK (Python)
├── ERC-8004身份
├── x402支付
├── Google AP2意图
├── 流程完整性
├── 可插拔存储
└── 可插拔计算
↓
基础设施层
├── 存储: IPFS/Pinata/Irys/0G
├── 计算: 本地/0G/自定义
└── 网络: Base/以太坊/Optimism/0G
-
代理即NFT: 每个代理是ERC-721 NFT,可在OpenSea浏览
-
预部署合约: 无需部署,已在5个测试网预配置
-
完整合规: 通过所有12项ERC-8004 v1.0测试
合约地址 (Base Sepolia):
-
身份:
0x8004AA63c570c570eBF15376c0dB199918BFe9Fb -
信誉:
0x8004bd8daB57f14Ed299135749a5CB5c42d341BF -
验证:
0x8004C269D0A5647E51E121FeB226200ECE932d55
-
Coinbase官方HTTP 402协议集成
-
直接USDC转账(Base/以太坊/Optimism)
-
自动2.5%协议费用
-
支付墙服务器支持
-
基于RSA签名的用户授权
-
意图式商务(用户预授权类别)
-
W3C支付请求API兼容
-
JWT购物车授权
-
加密代码哈希验证
-
执行验证和防篡改审计
-
不可变证据存储
-
TEE验证支持
bash
# 基础安装
pip install chaoschain-sdk
# 完整功能
pip install chaoschain-sdk[all]
# 开发版本
pip install chaoschain-sdk[dev]
python
from chaoschain_sdk import ChaosChainAgentSDK, NetworkConfig
# 初始化代理
sdk = ChaosChainAgentSDK(
agent_name="MyAgent",
agent_domain="myagent.example.com",
network=NetworkConfig.BASE_SEPOLIA,
enable_ap2=True,
enable_process_integrity=True,
enable_payments=True
)
# 注册链上身份
agent_id, tx_hash = sdk.register_identity()
# 执行带完整性证明的工作
result, proof = await sdk.execute_with_integrity_proof("analyze_data", data)
# x402支付
payment = sdk.execute_x402_payment(to_agent="Provider", amount=5.0)
-
存储提供商: Local IPFS(免费)、Pinata(云)、Irys(永久)、0G(去中心化)
-
计算提供商: 本地执行、0G计算(TEE验证AI)
-
支付方式: x402(主要)、Stripe、Google Pay、Apple Pay、PayPal
-
Ethereum Sepolia (链ID: 11155111)
-
Base Sepolia (链ID: 84532)
-
Linea Sepolia (链ID: 59141)
代理通过supportedTrust字段声明支持的信任机制:
-
reputation- 使用信誉注册表 -
tee-attestation- 使用流程完整性(TEE验证) -
validation- 使用验证注册表
python
# 1. 注册身份 → 2. 设置元数据 → 3. AP2授权
# 4. 执行工作 → 5. 存储证据 → 6. x402支付
# 7. 提交信誉 → 8. 请求验证
bash
# 运行测试
pytest tests/
# 代码覆盖率
pytest --cov=chaoschain_sdk tests/
# 运行示例
python examples/basic_agent.py
-
100% ERC-8004 v1.0合规
-
三重验证栈确保端到端可信
-
模块化架构避免供应商锁定
-
生产就绪,测试网已验证
-
零配置启动,快速原型开发
-
统一API,多种后端支持
-
完整文档和示例代码
-
活跃社区支持
身份层 → 信誉层 → 验证层
↓ ↓ ↓
唯一标识 信任评分 能力证明
身份注册表 - ERC-721代理NFT
-
每个代理拥有唯一
agentId -
元数据URI指向链下代理描述符
-
支持跨链身份移植
信誉注册表 - 多维评分系统
-
链上存储核心评分事件
-
支持标签化反馈(准确性、速度、可靠性)
-
防女巫攻击机制
验证注册表 - 多模式验证
-
支持TEE、ZK证明、采样验证
-
验证结果链上记录
-
可组合的验证框架
text
发现 → 认证 → 通信
↓ ↓ ↓
代理卡 JWT令牌 任务流
核心组件:
-
代理卡:数字名片(端点、能力描述)
-
任务系统:有状态的工作单元管理
-
三种通信模式:
-
请求/响应(轮询)
-
SSE流式传输
-
Webhook推送
-
支付请求 → 条件协商 → 状态跟踪
↓ ↓ ↓
支付意图 完成条件 回调机制
支付请求对象:
json
{
"amount": {"currency": "USDC", "value": "0.10"},
"fulfillmentCondition": {
"type": "onChainTransaction",
"asset": "0x...",
"method": "transfer"
},
"callback": {"url": "...", "method": "POST"}
}
HTTP请求 → 402响应 → 支付授权 → 资源访问
↓ ↓ ↓ ↓
初始调用 支付要求 签名授权 服务交付
关键特性:
-
基于HTTP 402状态码
-
EIP-712结构化签名
-
无Gas支付体验
-
原子性交易保障
授权创建 → 链下签名 → 促进者提交 → 链上执行
↓ ↓ ↓ ↓
支付参数 用户签名 批量处理 交易确认
核心优势:
-
用户无需持有原生代币支付Gas
-
单步交易流程
-
促进者优化Gas成本
选择:事件驱动 + 最小视图
-
链上:关键事件和核心状态
-
链下:详细历史和复杂聚合
-
索引器:丰富查询和时间序列分析
选择:ENS + DID混合
-
ENS:主要标识符(用户体验优先)
-
DID:元数据载体(标准兼容性)
-
平衡可用性和去中心化
选择:多维评分 + 链下聚合
-
避免单一分数陷阱
-
上下文感知的权重调整
-
时间衰减机制
选择:ZK证明优先
-
数学信任而非硬件依赖
-
完美隐私保护
-
去中心化验证
选择:核心接口 + 外部扩展
-
支付协议中立性
-
支持多种支付方案竞争
-
核心标准保持简洁
选择:无限基础 + 有限扩展
-
基础层:零门槛创新
-
扩展层:稀缺价值创造
-
双轨制促进生态发展
1. 代理发现 → 2. 身份验证 → 3. 能力协商
↓ ↓ ↓
4. 支付协商 → 5. 支付执行 → 6. 服务调用
↓ ↓ ↓
7. 结果返回 → 8. 信誉记录 → 9. 验证更新
A2A协议 ←→ AP2协议 ←→ x402协议
↓ ↓ ↓
身份验证 支付协调 支付执行
↓ ↓ ↓
ERC-8004 ←→ 智能合约 ←→ 区块链
信任基础 逻辑执行 结算层
-
标准化组件减少集成成本
-
模块化架构支持灵活扩展
-
成熟工具链加速开发
-
无缝的跨代理交互体验
-
透明的信誉和验证系统
-
低成本微支付能力
-
开放协议促进互操作性
-
去中心化架构避免锁定
-
可持续的经济激励机制
-
去中心化模型市场
-
自动化服务协作
-
可信AI供应链
-
可验证的API经济
-
自主组织协作
-
去中心化工作流
ps:做了一个技术架构总览,但是还没有解决之前两天的问题。
遇到了点技术问题,看样子今天是做不完了。幸好会议有回放,还能再看一遍。请假一天
阅读了编码挑战内容,设置了大致框架,不过具体细节有待完善。休息一天
选择:在"仅事件"、“最小视图函数”和“完整的链上索引”之间做出一个平衡,以事件驱动架构 + 最小状态视图的形式
数据存储层级:
┌─────────────────┬─────────────────┬──────────────────┐
│ 链上核心 │ 链下索引 │ 外部存储 │
├─────────────────┼─────────────────┼──────────────────┤
│ • 关键事件 │ • 历史记录 │ • 详细元数据 │
│ • 所有权状态 │ • 复杂聚合 │ • 大文件 │
│ • 最新信誉摘要 │ • 时间序列分析 │ • 隐私数据 │
│ • 基础身份信息 │ • 多维查询 │ • 临时缓存 │
└─────────────────┴─────────────────┴──────────────────┘
必须链上部分(事件):
-
身份注册和转移
-
信誉反馈提交
-
验证状态变更
-
权限更新
最小视图(状态变量):
-
当前所有者地址
-
最新元数据URI
-
聚合信誉分数
-
活跃状态标志
完全链下:
-
完整信誉历史
-
详细代理描述符
-
交互日志分析
-
复杂查询结果
选择:ENS为核心标识符 + DID元数据扩展
用户身份解析流程:
用户请求 → ENS解析 → 代理合约 → 元数据服务 → 返回完整描述
↓ ↓ ↓ ↓
weather.eth → 合约地址 → agentId → IPFS文档
ENS作为核心主标识:
-
成熟工具链和钱包支持
-
人类可读的友好名称
-
现有基础设施集成
-
去中心化且抗审查
DID作为元数据载体:
-
W3C标准兼容
-
跨链身份可移植
-
灵活的属性扩展
-
验证方法支持
各代理身份对比:
│ 去中心化 │ 用户体验 │ 工具成熟度 │ 跨链能力
──────────┼──────────┼──────────┼────────────┼──────────
ENS │ 高 │ 优秀 │ 成熟 │ 中等
DID │ 高 │ 中等 │ 发展中 │ 优秀
URL │ 低 │ 优秀 │ 成熟 │ 优秀
域名 │ 低 │ 优秀 │ 成熟 │ 优秀
设计方案:多维评分 + 上下文加权 + 链下聚合
信誉计算流程:
原始反馈 → 维度提取 → 权重调整 → 时间衰减 → 聚合输出
↓ ↓ ↓ ↓ ↓
用户评分 → 准确性/速度 → 场景权重 → 新鲜度 → 综合分数
一、避免单一分数,提供有用信息的核心设计
多维评分:拆解核心维度,满足不同需求
-
服务准确性(技术能力):代理执行任务的正确率
-
响应可靠性(服务质量):响应及时性、故障率
-
成本效率(经济性):服务费用、gas 消耗优化
-
合规记录(安全性):违规操作、权限滥用历史
上下文加权:动态适配场景,避免一刀切
-
服务类型权重:按场景调整维度重要性(如金融代理重合规)
-
评估者信誉权重:高信誉评估者评分占比更高
-
时间衰减系数:近期评分权重>远期,反映当前状态
-
交互价值权重:高价值交互(大额交易)评分更具影响力
流程保留信息:输出分层结果,不丢关键细节
-
流程:原始反馈→维度提取→权重调整→时间衰减→聚合输出
-
结果:提供 “各维度加权分 + 综合参考分”,用户可按需查看
二、评估资格规则(谁能启动评估)
-
完成至少 1 次成功交互的用户(真实使用者反馈)
-
质押最低门槛代币的验证者(利益绑定,中立客观)
-
信誉高于阈值的三方代理(同行专业监督)
-
通过身份验证的监管节点(合规层面权威评估)
三、防滥用机制
-
冷却期限制:同一主体对同一代理评估有间隔(如 24 小时)
-
评估频率上限:单个主体每日 / 每周评估次数有限制
-
异常模式检测:算法识别恶意行为(如批量刷分)
-
质押惩罚机制:恶意评估者扣除部分 / 全部质押资产
选择:ZK 证明
-
安全性最可靠:基于数学密码学而非硬件(TEE)或节点诚实假设(采样),无需信任任何第三方,从底层杜绝了硬件后门、51% 攻击等风险
-
验证效率高:复杂计算由证明者提前生成证明,验证者无需重复执行,仅需快速核验证明,适配轻节点等场景
-
适配去中心化:验证过程无许可、无门槛,任何节点都能参与,完美契合区块链等开放网络的去信任需求
选择:支付机制保留为外部扩展
ERC-8004 的核心定位是 “去中心化代理的身份与交互框架”,其核心价值是通过标准化注册文件(技能、端点、身份)实现代理的跨平台可发现性和互操作性。若将支付机制纳入核心,会导致以下问题:
-
灵活性受限:不同场景对支付的需求差异极大(如链上代币、跨链支付、订阅模式等),核心标准难以覆盖所有需求,反而会因 “一刀切” 限制创新。
-
标准复杂度飙升:支付涉及代币类型、金额校验、退款逻辑等细节,会让核心标准臃肿,增加开发和兼容成本,偏离 “身份与交互” 的核心目标。
-
适配性下降:部分代理可能无需支付(如公益服务、链下信任背书),强制纳入支付机制会导致这类场景的适配障碍。
1. 彻底释放 “可发现性” 的核心价值
无限供应能让ERC-8004实现代理的跨平台索引 完全落地:
-
无需担心 “名额限制”,任何开发者都能创建代理并接入生态,使代理池的规模随需求无限扩容
-
更大的代理基数会吸引更多浏览器、市场工具接入索引
2. 降低创新门槛,鼓励长尾探索
有限供应本质上会设置 “准入成本”(如铸造名额竞争、溢价),而无限供应能彻底消除这一障碍:
-
新开发者或小型团队无需争夺稀缺名额,可低成本试错
-
允许 “冗余创新”,即使出现相似代理,也能通过微小的功能差异服务不同用户群体,避免因 “稀缺性” 导致优质小代理被挤压
ps:如有不到之处,欢迎各位一起探讨
solidity
// EIP-3009 核心接口
interface IEIP3009 {
event AuthorizationUsed(address indexed authorizer, bytes32 indexed nonce);
event TransferWithAuthorization(
address indexed from,
address indexed to,
uint256 value,
bytes32 indexed nonce,
uint256 validAfter,
uint256 validBefore
);
function transferWithAuthorization(
address from,
address to,
uint256 value,
uint256 validAfter,
uint256 validBefore,
bytes32 nonce,
uint8 v,
bytes32 r,
bytes32 s
) external;
function receiveWithAuthorization(
address from,
address to,
uint256 value,
uint256 validAfter,
uint256 validBefore,
bytes32 nonce,
uint8 v,
bytes32 r,
bytes32 s
) external;
}
关键优势:
-
Gas抽象: 用户无需持有原生代币支付Gas费
-
单步交易: 无需先approve再transfer的两步操作
-
批量处理: 促进者可批量处理多个支付请求
-
过期控制: 通过validAfter/validBefore控制授权有效期
javascript
class AutomatedPaymentSettlement {
constructor(provider, tokenAddress, facilitator) {
this.provider = provider;
this.token = new ethers.Contract(tokenAddress, EIP3009_ABI, provider);
this.facilitator = facilitator;
this.paymentRegistry = new Map();
}
/**
* 创建支付授权
*/
async createPaymentAuthorization(params) {
const {
from, // 支付方地址
to, // 收款方地址
value, // 支付金额(wei)
validDuration = 3600, // 授权有效期(秒)
resourceId, // 资源标识符
metadata = {} // 附加元数据
} = params;
// 生成唯一nonce
const nonce = await this.generateNonce(from, resourceId);
// 设置时间窗口
const validAfter = Math.floor(Date.now() / 1000);
const validBefore = validAfter + validDuration;
// 构造类型化数据签名
const domain = {
name: await this.token.name(),
version: await this.token.version(),
chainId: await this.provider.getChainId(),
verifyingContract: this.token.address
};
const types = {
TransferWithAuthorization: [
{ name: 'from', type: 'address' },
{ name: 'to', type: 'address' },
{ name: 'value', type: 'uint256' },
{ name: 'validAfter', type: 'uint256' },
{ name: 'validBefore', type: 'uint256' },
{ name: 'nonce', type: 'bytes32' }
]
};
const message = {
from,
to,
value,
validAfter,
validBefore,
nonce
};
return {
domain,
types,
message,
nonce,
validAfter,
validBefore
};
}
/**
* 执行支付结算
*/
async executePayment(authorization, signature) {
try {
const { domain, types, message } = authorization;
const { v, r, s } = signature;
// 验证签名有效性
const recoveredAddress = ethers.utils.verifyTypedData(
domain, types, message, { v, r, s }
);
if (recoveredAddress.toLowerCase() !== message.from.toLowerCase()) {
throw new Error('Invalid signature');
}
// 通过促进者提交支付
const txResponse = await this.facilitator.submitPayment({
token: this.token.address,
from: message.from,
to: message.to,
value: message.value,
validAfter: message.validAfter,
validBefore: message.validBefore,
nonce: message.nonce,
v, r, s
});
// 等待交易确认
const receipt = await txResponse.wait();
// 验证支付事件
const transferEvent = receipt.events?.find(
e => e.event === 'TransferWithAuthorization'
);
if (!transferEvent) {
throw new Error('Payment event not found');
}
// 记录支付状态
this.paymentRegistry.set(message.nonce, {
status: 'completed',
transactionHash: receipt.transactionHash,
blockNumber: receipt.blockNumber,
timestamp: Date.now()
});
return {
success: true,
paymentReference: message.nonce,
transactionHash: receipt.transactionHash
};
} catch (error) {
console.error('Payment execution failed:', error);
return {
success: false,
error: error.message
};
}
}
}
javascript
class ResourceAccessController {
constructor(paymentVerifier, pricingEngine) {
this.verifier = paymentVerifier;
this.pricing = pricingEngine;
this.accessGrants = new Map();
this.resourcePolicies = new Map();
}
/**
* 定义资源访问策略
*/
defineResourcePolicy(resourceId, policy) {
this.resourcePolicies.set(resourceId, {
requiresPayment: policy.requiresPayment || false,
price: policy.price || 0,
currency: policy.currency || 'USDC',
accessDuration: policy.accessDuration || 3600000, // 1小时
maxUsage: policy.maxUsage || 1,
...policy
});
}
/**
* 检查并授权资源访问
*/
async checkAndGrantAccess(resourceId, userAddress, paymentProof = null) {
const policy = this.resourcePolicies.get(resourceId);
if (!policy) {
return { granted: true, reason: 'no_policy_defined' };
}
if (!policy.requiresPayment) {
return { granted: true, reason: 'free_resource' };
}
// 检查现有访问授权
const userAccessKey = `${userAddress}-${resourceId}`;
const existingGrant = this.accessGrants.get(userAccessKey);
if (existingGrant) {
if (existingGrant.expiresAt > Date.now() &&
existingGrant.usageCount < policy.maxUsage) {
existingGrant.usageCount++;
return {
granted: true,
reason: 'existing_grant',
grant: existingGrant
};
} else {
// 授权已过期或达到使用上限
this.accessGrants.delete(userAccessKey);
}
}
// 需要支付验证
if (paymentProof) {
const verification = await this.verifier.verifyPaymentProof(
paymentProof,
resourceId,
userAddress,
policy.price
);
if (verification.valid) {
const grant = this.grantAccess(
userAddress,
resourceId,
policy
);
return {
granted: true,
reason: 'payment_verified',
grant,
paymentDetails: verification
};
}
}
// 需要支付
return {
granted: false,
reason: 'payment_required',
paymentRequired: {
resourceId,
amount: policy.price,
currency: policy.currency,
accessDuration: policy.accessDuration,
validAfter: Math.floor(Date.now() / 1000),
validBefore: Math.floor(Date.now() / 1000) + 3600 // 1小时有效期
}
};
}
/**
* 授予资源访问权限
*/
grantAccess(userAddress, resourceId, policy) {
const userAccessKey = `${userAddress}-${resourceId}`;
const grant = {
userAddress,
resourceId,
grantedAt: Date.now(),
expiresAt: Date.now() + policy.accessDuration,
usageCount: 1,
maxUsage: policy.maxUsage,
policy
};
this.accessGrants.set(userAccessKey, grant);
// 设置自动过期清理
setTimeout(() => {
this.revokeAccess(userAddress, resourceId);
}, policy.accessDuration);
return grant;
}
}
javascript
import { McpServer } from "@modelcontextprotocol/sdk/server/mcp.js";
import { StdioServerTransport } from "@modelcontextprotocol/sdk/server/stdio.js";
import { privateKeyToAccount } from "viem/accounts";
import { createWalletClient, http, parseUnits } from "viem";
import { baseSepolia } from "viem/chains";
import { withPaymentInterceptor } from "x402-axios";
import { ResourceAccessController } from './resource-access.js';
import { AutomatedPaymentSettlement } from './payment-settlement.js';
class EnhancedX402MCPServer {
constructor(config) {
this.config = config;
this.initializeServer();
this.initializePaymentSystem();
this.setupTools();
this.resourceCache = new Map();
}
initializeServer() {
this.server = new McpServer({
name: this.config.name || "x402-enhanced-mcp-server",
version: this.config.version || "2.0.0",
capabilities: {
resources: {},
tools: {}
}
});
// 初始化钱包客户端
this.wallet = createWalletClient({
account: privateKeyToAccount(this.config.privateKey),
chain: baseSepolia,
transport: http(this.config.rpcUrl)
});
// 初始化HTTP客户端(集成x402拦截器)
this.httpClient = withPaymentInterceptor(
axios.create({
timeout: 30000,
maxRedirects: 0
}),
this.wallet.account,
{
facilitatorUrl: this.config.facilitatorUrl,
onPaymentRequired: this.handlePaymentRequired.bind(this),
onPaymentCompleted: this.handlePaymentCompleted.bind(this)
}
);
}
initializePaymentSystem() {
// 初始化支付结算系统
this.paymentSettlement = new AutomatedPaymentSettlement(
this.config.provider,
this.config.usdcAddress,
this.config.facilitator
);
// 初始化资源访问控制器
this.accessController = new ResourceAccessController(
this.paymentSettlement,
this.config.pricingEngine
);
// 预定义资源策略
this.defineResourcePolicies();
}
defineResourcePolicies() {
// 定义各种资源的访问策略
this.accessController.defineResourcePolicy('weather-api', {
requiresPayment: true,
price: parseUnits('0.01', 6), // 0.01 USDC
currency: 'USDC',
accessDuration: 3600000, // 1小时
maxUsage: 10 // 最多使用10次
});
this.accessController.defineResourcePolicy('financial-data', {
requiresPayment: true,
price: parseUnits('0.05', 6), // 0.05 USDC
currency: 'USDC',
accessDuration: 1800000, // 30分钟
maxUsage: 5
});
this.accessController.defineResourcePolicy('ai-inference', {
requiresPayment: true,
price: parseUnits('0.10', 6), // 0.10 USDC
currency: 'USDC',
accessDuration: 7200000, // 2小时
maxUsage: 3
});
}
setupTools() {
// 注册获取付费数据的工具
this.server.tool(
"fetch-paid-data",
"从付费API获取数据,自动处理支付流程",
{
endpoint: {
type: "string",
description: "API端点路径,例如 /weather 或 /financial"
},
params: {
type: "object",
description: "请求参数"
},
resourceType: {
type: "string",
description: "资源类型:weather-api, financial-data, ai-inference",
enum: ["weather-api", "financial-data", "ai-inference"]
}
},
this.handlePaidDataRequest.bind(this)
);
// 注册支付状态查询工具
this.server.tool(
"check-payment-status",
"查询特定支付的链上状态",
{
paymentReference: {
type: "string",
description: "支付参考ID"
}
},
this.checkPaymentStatus.bind(this)
);
// 注册可用API列表工具
this.server.tool(
"list-available-apis",
"获取所有可用的付费API及其价格信息",
{},
this.listAvailableAPIs.bind(this)
);
// 注册资源访问状态工具
this.server.tool(
"check-access-status",
"检查对特定资源的当前访问状态",
{
resourceType: {
type: "string",
description: "资源类型"
}
},
this.checkAccessStatus.bind(this)
);
}
async handlePaidDataRequest({ endpoint, params, resourceType }) {
try {
const userAddress = this.wallet.account.address;
// 1. 检查资源访问权限
const accessCheck = await this.accessController.checkAndGrantAccess(
resourceType,
userAddress
);
if (!accessCheck.granted) {
// 需要支付 - 构建支付请求
const paymentRequest = await this.buildPaymentRequest(
accessCheck.paymentRequired,
userAddress
);
return {
content: [{
type: "text",
text: `访问此资源需要支付。\n` +
`资源: ${resourceType}\n` +
`价格: ${ethers.utils.formatUnits(paymentRequest.amount, 6)} USDC\n` +
`支付参考: ${paymentRequest.paymentReference}\n\n` +
`请使用支付工具完成支付后重试。`
}],
isPaymentRequired: true,
paymentRequest
};
}
// 2. 有访问权限 - 获取数据
const cacheKey = this.generateCacheKey(endpoint, params, resourceType);
const cachedData = this.getCachedData(cacheKey);
if (cachedData) {
return {
content: [{
type: "text",
text: `缓存数据(${new Date(cachedData.timestamp).toLocaleString()}):\n` +
JSON.stringify(cachedData.data, null, 2)
}]
};
}
// 3. 发送API请求
const response = await this.httpClient.get(endpoint, { params });
// 4. 缓存响应数据
this.cacheData(cacheKey, response.data);
// 5. 更新使用统计
await this.updateUsageStatistics(userAddress, resourceType);
return {
content: [{
type: "text",
text: `数据获取成功:\n${JSON.stringify(response.data, null, 2)}`
}]
};
} catch (error) {
return this.handleRequestError(error);
}
}
async buildPaymentRequest(paymentRequired, userAddress) {
const authorization = await this.paymentSettlement.createPaymentAuthorization({
from: userAddress,
to: this.config.merchantAddress,
value: paymentRequired.amount,
validDuration: 3600,
resourceId: paymentRequired.resourceId,
metadata: {
resourceType: paymentRequired.resourceType,
accessDuration: paymentRequired.accessDuration
}
});
return {
amount: paymentRequired.amount,
currency: paymentRequired.currency,
paymentReference: authorization.nonce,
authorization,
validUntil: authorization.validBefore
};
}
async checkPaymentStatus({ paymentReference }) {
try {
const status = await this.paymentSettlement.getPaymentStatus(paymentReference);
let statusText = '';
if (status.status === 'completed') {
statusText = `✅ 支付已完成\n交易哈希: ${status.transactionHash}\n区块: ${status.blockNumber}`;
} else if (status.status === 'pending') {
statusText = `⏳ 支付处理中\n请稍后查询`;
} else {
statusText = `❌ 支付未找到或已失败`;
}
return {
content: [{
type: "text",
text: statusText
}]
};
} catch (error) {
return {
content: [{
type: "text",
text: `支付状态查询失败: ${error.message}`
}]
};
}
}
async listAvailableAPIs() {
const apis = [
{
name: "天气数据API",
endpoint: "/weather",
resourceType: "weather-api",
description: "获取实时天气信息和预报",
price: "0.01 USDC",
accessDuration: "1小时",
maxUsage: "10次"
},
{
name: "金融数据API",
endpoint: "/financial",
resourceType: "financial-data",
description: "获取股票价格、市场数据",
price: "0.05 USDC",
accessDuration: "30分钟",
maxUsage: "5次"
},
{
name: "AI模型推理",
endpoint: "/inference",
resourceType: "ai-inference",
description: "运行大型语言模型推理",
price: "0.10 USDC",
accessDuration: "2小时",
maxUsage: "3次"
}
];
const apiList = apis.map(api =>
`📊 ${api.name}\n` +
` 描述: ${api.description}\n` +
` 价格: ${api.price}\n` +
` 访问时长: ${api.accessDuration}\n` +
` 最大使用: ${api.maxUsage}\n` +
` 资源类型: ${api.resourceType}\n`
).join('\n');
return {
content: [{
type: "text",
text: `可用的付费API:\n\n${apiList}`
}]
};
}
// 缓存管理方法
generateCacheKey(endpoint, params, resourceType) {
return `${resourceType}-${endpoint}-${JSON.stringify(params)}`;
}
getCachedData(cacheKey) {
const cached = this.resourceCache.get(cacheKey);
if (cached && Date.now() - cached.timestamp < 300000) { // 5分钟缓存
return cached;
}
return null;
}
cacheData(cacheKey, data) {
this.resourceCache.set(cacheKey, {
data,
timestamp: Date.now()
});
}
async start() {
const transport = new StdioServerTransport();
await this.server.connect(transport);
console.log('🚀 增强型 x402 MCP 服务器已启动');
}
}
javascript
// 服务器配置
const serverConfig = {
name: "AI-Assistant-X402-Server",
version: "2.1.0",
privateKey: process.env.PRIVATE_KEY,
rpcUrl: process.env.RPC_URL || "https://base-sepolia.g.alchemy.com/v2/your-key",
facilitatorUrl: "https://x402.org/facilitator",
usdcAddress: "0x036CbD53842c5426634e7929541eC2318f3dCF7e", // Base Sepolia USDC
merchantAddress: "0xYourMerchantAddress",
// 资源定价配置
pricingEngine: {
baseCurrency: 'USDC',
defaultAccessDuration: 3600000, // 1小时
dynamicPricing: true
},
// 缓存配置
cache: {
enabled: true,
ttl: 300000, // 5分钟
maxSize: 1000
},
// 监控配置
monitoring: {
enabled: true,
logLevel: 'info',
metrics: true
}
};
// Claude Desktop MCP 配置
const claudeConfig = {
"mcpServers": {
"x402-enhanced": {
"command": "node",
"args": ["dist/server.js"],
"env": {
"PRIVATE_KEY": "0xYourPrivateKey",
"RPC_URL": "https://base-sepolia.g.alchemy.com/v2/your-key",
"FACILITATOR_URL": "https://x402.org/facilitator"
}
}
}
};
-
无缝支付体验: EIP-3009实现真正的无Gas支付,用户只需签名授权
-
自动化结算: 支付成功后自动授权资源访问,无需人工干预
-
灵活定价: 支持按次付费、时段授权、用量限制等多种模式
-
状态持久化: 完整的支付状态跟踪和访问授权管理
-
缓存优化: 智能缓存减少重复支付,提升用户体验
-
错误恢复: 完善的错误处理和重试机制
-
多网络支持: 通过促进者抽象支持多链环境
构建一个允许AI代理发布、发现和付费使用机器学习模型的市场,集成A2A发现、AP2支付和x402 API支付墙
solidity
// SPDX-License-Identifier: MIT
pragma solidity ^0.8.19;
// 自定义模型市场合约
contract ModelMarketplace {
event ModelPublished(
uint256 indexed agentId,
string modelId,
string modelType,
uint256 price,
string endpoint,
string description
);
event ModelPurchased(
uint256 indexed buyerAgentId,
uint256 indexed sellerAgentId,
string modelId,
uint256 price,
bytes32 paymentReference
);
struct ModelListing {
uint256 agentId;
string modelId;
string modelType; // "llama2", "whisper", "stable-diffusion"
uint256 price;
string endpoint;
bool active;
}
mapping(string => ModelListing) public models;
string[] public modelIds;
IReputationRegistry public reputationRegistry;
constructor(address _reputationRegistry) {
reputationRegistry = IReputationRegistry(_reputationRegistry);
}
function publishModel(
string memory modelId,
string memory modelType,
uint256 price,
string memory endpoint,
string memory description
) external {
// 获取调用者代理ID(简化实现)
uint256 agentId = getCallerAgentId();
models[modelId] = ModelListing({
agentId: agentId,
modelId: modelId,
modelType: modelType,
price: price,
endpoint: endpoint,
active: true
});
modelIds.push(modelId);
emit ModelPublished(agentId, modelId, modelType, price, endpoint, description);
}
}
json
{
"name": "AI-Model-Marketplace-Agent",
"description": "Decentralized marketplace for AI model inference services",
"version": "1.0.0",
"endpoints": {
"modelDiscovery": "https://marketplace-agent.com/api/models",
"inference": "https://marketplace-agent.com/api/inference",
"payment": "https://marketplace-agent.com/api/payment"
},
"supportedModels": ["llama2-7b", "whisper-large", "stable-diffusion-xl"],
"pricing": "dynamic",
"agentWallet": "0x742d35Cc6634C0532925a3b8D...",
"metadata": {
"serviceLevel": "99.9%",
"maxConcurrentRequests": 100,
"avgResponseTime": "2.5s"
}
}
javascript
// 模型推理API - 集成x402支付
const express = require('express');
const app = express();
app.post('/api/inference/:modelId', async (req, res) => {
const { modelId } = req.params;
const { input } = req.body;
// 获取模型定价
const modelPrice = await getModelPrice(modelId);
const paymentRef = generatePaymentReference();
// 检查支付状态
const isPaid = await checkPaymentStatus(paymentRef);
if (!isPaid) {
// 返回402支付要求
return res.status(402).set({
'Pay': `AP2; address="${process.env.AGENT_WALLET}"; value="${modelPrice}"; chain-id=1; ref="${paymentRef}"`,
'Pay-Link': `<https://${req.hostname}/api/pay/${paymentRef}>; rel="payment"`,
'Model-Id': modelId,
'Price-Wei': modelPrice.toString()
}).json({
error: "Payment required",
modelId,
price: modelPrice,
paymentReference: paymentRef
});
}
// 执行模型推理
try {
const result = await runModelInference(modelId, input);
res.json({
success: true,
modelId,
result,
usage: { tokens: result.usage }
});
} catch (error) {
res.status(500).json({ error: "Inference failed" });
}
});
solidity
// 增强的信誉事件发射器
contract ModelMarketReputation {
event ModelQualityFeedback(
uint256 indexed agentId,
address indexed rater,
string modelId,
uint8 inferenceQuality,
uint8 responseTime,
uint8 accuracy,
string feedbackUri,
uint256 timestamp
);
event ServiceLevelViolation(
uint256 indexed agentId,
string modelId,
uint256 expectedResponseTime,
uint256 actualResponseTime,
uint256 blockNumber
);
function submitModelFeedback(
uint256 agentId,
string memory modelId,
uint8 inferenceQuality,
uint8 responseTime,
uint8 accuracy,
string memory feedbackUri
) external {
// 提交到标准信誉注册表
reputationRegistry.giveFeedback(
agentId,
calculateOverallScore(inferenceQuality, responseTime, accuracy),
"model:quality",
"model:performance",
feedbackUri,
keccak256(abi.encodePacked(modelId))
);
// 发射自定义模型质量事件
emit ModelQualityFeedback(
agentId,
msg.sender,
modelId,
inferenceQuality,
responseTime,
accuracy,
feedbackUri,
block.timestamp
);
}
function reportSlowResponse(
uint256 agentId,
string memory modelId,
uint256 expectedMs,
uint256 actualMs
) external {
emit ServiceLevelViolation(
agentId,
modelId,
expectedMs,
actualMs,
block.number
);
}
function calculateOverallScore(
uint8 quality,
uint8 responseTime,
uint8 accuracy
) internal pure returns (uint8) {
return (quality + responseTime + accuracy) / 3;
}
}
javascript
// 模型发现API
app.get('/api/models', async (req, res) => {
const { type, minReputation, maxPrice } = req.query;
// 从链上获取可用模型
const availableModels = await getAvailableModelsFromChain();
// 过滤基于查询参数
const filteredModels = await Promise.all(
availableModels.map(async model => {
const reputation = await getAgentReputation(model.agentId);
const meetsReputation = !minReputation || reputation >= minReputation;
const meetsPrice = !maxPrice || model.price <= maxPrice;
const meetsType = !type || model.modelType === type;
return meetsReputation && meetsPrice && meetsType ? model : null;
})
);
const result = filteredModels.filter(Boolean);
res.json({
models: result,
count: result.length,
query: { type, minReputation, maxPrice }
});
});
// 验证工作流集成
async function verifyModelProvider(agentId) {
// 调用验证注册表
const verification = await verificationRegistry.verify(
agentId,
"tee", // TEE证明验证
"0x" // 验证数据
);
if (ververified) {
// 增强信誉评分
await reputationRegistry.giveFeedback(
agentId,
95, // 验证奖励分数
"capability:verified",
"security:tee",
"ipfs://QmVerificationProof",
keccak256(abi.encodePacked("tee-verified"))
);
}
return verification.verified;
}
javascript
// scripts/deploy-marketplace.js
async function main() {
// 部署基础注册表
const agentRegistry = await deployAgentRegistry();
const reputationRegistry = await deployReputationRegistry();
// 部署自定义市场合约
const marketplace = await deployModelMarketplace(reputationRegistry.address);
// 注册演示代理
await registerDemoAgents(agentRegistry);
// 发布测试模型
await publishDemoModels(marketplace);
console.log("🎯 模型市场部署完成");
console.log("Agent Registry:", agentRegistry.address);
console.log("Marketplace:", marketplace.address);
return { marketplace, agentRegistry, reputationRegistry };
}
// 测试支付流程
async function testModelPurchase() {
const modelId = "llama2-7b-chat";
const input = "Explain blockchain to a beginner";
// 1. 发现模型
const models = await fetch('/api/models?type=llama2').then(r => r.json());
// 2. 请求推理(应该收到402)
const response = await fetch(`/api/inference/${modelId}`, {
method: 'POST',
body: JSON.stringify({ input })
});
if (response.status === 402) {
const payHeader = response.headers.get('Pay');
const paymentParams = parsePayHeader(payHeader);
// 3. 支付
const tx = await makeAP2Payment(paymentParams);
// 4. 重新请求(带支付证明)
const finalResponse = await fetch(`/api/inference/${modelId}`, {
method: 'POST',
headers: { 'Payment-Proof': paymentParams.ref },
body: JSON.stringify({ input })
});
const result = await finalResponse.json();
console.log("推理结果:", result);
// 5. 提交反馈
await submitFeedback(modelId, 95, 90, 92);
}
}
基础设置
-
克隆并配置ERC-8004示例仓库
-
启动本地Anvil链并部署注册表
-
配置自定义代理元数据
核心功能
-
实现模型市场智能合约
-
集成x402支付墙到推理API
-
部署自定义信誉事件系统
-
实现模型发现服务
高级特性
-
TEE验证集成
-
服务质量监控
-
动态信誉评分
-
支付证明验证
测试验证
-
模型发布和发现流程
-
x402支付完整流程
-
信誉反馈系统
-
区块链审计跟踪生成
A2A协议的核心是为去中心化环境中的AI代理建立一个可互操作的身份、发现与安全通信层。它不依赖于任何中心化的控制机构。
-
去中心化身份
-
格式:代理身份通常遵循W3C去中心化标识符规范或类似的基于公钥基础设施的方法。例如:
did:pkh:eip155:1:0x1a2b3c...。该DID通过密码学方式与一个区块链账户(EOA或智能合约钱包)绑定。 -
解析:身份解析器通过相应的DID方法,将DID解析为其对应的DID文档,其中包含用于验证的控制器的公钥、服务端点等信息。
-
-
代理描述符
-
这是一个公开的JSON-LD文件,充当代理的“数字名片”和“服务清单”。
-
关键字段:
-
@context,id: 遵循JSON-LD标准,id即为代理的DID。 -
publicKey: 用于验证请求签名。 -
service: 定义代理提供的服务集合。每个服务应明确其type(如A2AEndpoint,MarketDataService)、serviceEndpoint(URL)和capabilities(描述输入输出格式、支付要求等)。
-
-
完整性:描述符本身应由代理的私钥签名(例如使用
LinkedDataSignatures),确保其内容在传输过程中未被篡改。
-
-
安全握手流程
-
请求:发起方代理(Alice)向目标代理(Bob)的
serviceEndpoint发送一个结构化的HTTP请求。请求头应包含:-
Authorization: Bearer <A2A-JWT> -
JWT的Payload部分需包含Alice的DID、Bob的DID、请求的操作、随机数和时间戳。
-
-
挑战:Bob返回
401 Unauthorized,并提供一个高强度的随机数。 -
签名与重试:Alice使用自己的私钥,按照EIP-712或类似标准,对包含原始请求参数和随机数的数据进行签名。她随后重试请求,并在头中附带签名(如
Signature: <EIP-712-signature>)。 -
验证与执行:Bob使用从Alice的DID文档中获取的公钥验证签名。验证通过后,执行请求的操作。
-
核心价值:A2A建立了代理交互的身份层和通信层,实现了端到端的身份验证与消息完整性,是构建信任的基石。
AP2并非支付协议本身,而是一个在A2A建立的安全通道内,用于协商和确认支付意图的元协议。它定义了“支付什么”和“如何确认”,而非“如何支付”。
-
支付请求对象
这是一个高度结构化的数据负载,在A2A握手后,由服务方代理返回。json
{ "@context": "https://ap2.org/schemas/v1", "type": "PaymentRequest", "paymentRequestId": "pr_abc123", // 唯一标识此次支付请求 "description": "Stock data query for AAPL", "amount": { "currency": "USDC", "value": "0.10" }, "destination": "0xRecipientAddress", "chainId": 8453, "fulfillmentCondition": { // 关键:支付完成的条件 "type": "onChainTransaction", "asset": "0x833589fCD6eDb6E08f4c7C32D4f71b54bdA02913", "method": "transfer", "minConfirmations": 1 }, "callback": { "url": "https://service.com/ap2/fulfill", // 支付证明提交地址 "method": "POST" }, "expiresAt": "2025-...", // 请求有效期 }-
fulfillmentCondition字段是AP2的精髓,它明确定义了何种链上事件(如特定ERC-20的transfer函数调用)被视为支付完成。 -
callback机制将支付执行与服务的最终解锁解耦。
-
-
支付流程与状态机
-
payment_required:服务方返回AP2支付请求。 -
payment_pending:客户端确认支付请求,并开始执行支付(例如,通过x402协议)。 -
payment_verified:客户端在链上完成支付后,将交易哈希作为支付证明,通过HTTPS POST请求发送到服务方的callback.url。 -
fulfilled:服务方监听链上事件,验证该交易确实符合fulfillmentCondition中定义的条件。验证通过后,服务状态转为完成,并(通常通过另一个A2A调用)交付服务结果。
-
核心价值:AP2是协调层。它提供了一个与底层支付方式(x402、闪电网络等)无关的、机器可读的支付协商标准,实现了支付流程的标准化与自动化。
x402协议将HTTP协议与区块链支付深度融合,为Web服务提供了一个极简的、按次付费的支付执行层。它专注于解决“如何支付”的问题。
-
HTTP 402响应
响应体必须遵循严格的规范,以便客户端SDK能自动处理。json
{ "error": { "code": 402, "message": "Payment Required" }, "maxAmountRequired": "0.10", "paymentInfo": { "assetType": "ERC20", "assetAddress": "0x833589fCD6eDb6E08f4c7C32D4f71b54bdA02913", "paymentAddress": "0xMerchantAddress", "chainId": 8453, "expiresAt": "2025-...", "nonce": "unique_nonce_123" // 防止重放攻击 } } -
支付授权
客户端构造的签名负载必须包含所有关键信息,并遵循EIP-712结构化签名标准。这确保了签名在钱包中可以被清晰地解析和展示,用户明确知道自己在为什么签名。typescript
const domain = { name: 'x402 Payment Proxy', version: '1', chainId: 8453, verifyingContract: '0x...', // 可选,一个代理合约地址 }; const types = { Payment: [ { name: 'maxAmount', type: 'string' }, { name: 'assetAddress', type: 'address' }, { name: 'paymentAddress', type: 'address' }, { name: 'chainId', type: 'uint256' }, { name: 'nonce', type: 'string' }, { name: 'expiresAt', type: 'uint256' }, ], }; const value = { // ... 从402响应中填充的值 }; const signature = await wallet.signTypedData(domain, types, value); -
服务端验证与结算
-
验证:服务端中间件使用
ecrecover或类似逻辑,从签名中还原出签名者的地址,并验证其是否有权访问该资源。 -
结算策略:
-
直接广播:中间件将已签名的交易直接广播到内存池。优点是即时,但可能因 gas 费问题失败。
-
提交-揭示:客户端先提交交易的哈希(承诺),服务端授予临时访问权限;客户端随后揭示完整交易。这可以防止前端跑路。
-
支付通道:对于高频场景,双方可先开设支付通道,x402请求验证的是通道内的余额证明签名,而非链上交易。
-
-
核心价值:x402是执行层。它提供了将任意HTTP端点转化为原子性(支付与服务交付同时成功或失败)付费端面的最简方案。
这三个协议构成了一个层次分明、职责分离的自主代理经济协议栈。
-
A2A是基础:它解决了“你是谁”和“如何安全地跟你说话”的问题,建立了代理网络中最根本的信任层。所有高级交互都构建在A2A建立的安全通道之上。
-
AP2是协调:在A2A的安全通道内,AP2解决了“这项服务需要什么条件才能解锁”的问题。它将支付意图从具体的支付方式中抽象出来,使得代理可以使用同一套语言来协商支付,无论底层是用x402、闪电网络还是其他未来出现的支付协议。
-
x402是执行:当AP2协商好支付条件后,x402提供了一个标准化的、HTTP友好的方式来具体执行支付。它是实现AP2中
fulfillmentCondition的一种强大而具体的工具。
数据流关系图:
text
[ResearchAgent] --(A2A握手 & 服务请求)--> [ServiceAgent]
|
| (如需支付)
V
[ResearchAgent] <--(AP2 PaymentRequest)-- [ServiceAgent]
|
| (切换至x402流程)
V
[ResearchAgent] --(HTTP GET + 收到402)--> [ServiceAgent]
[ResearchAgent] --(HTTP GET + EIP-712签名)--> [ServiceAgent]
|
| (x402验证通过,执行服务)
V
[ResearchAgent] <--(HTTP 200 + 服务数据)-- [ServiceAgent]
|
| (可选:声誉记录)
V
[ERC-8004 Event Log on Blockchain]
简而言之,A2A负责建立连接,AP2负责协商条件,x402负责完成支付。三者协同工作,共同为实现真正自主、经济自足的AI代理经济体提供了完整的技术栈
-
定义:Coinbase 推出的开放支付标准,基于 HTTP 402 “Payment Required” 状态码,实现 AI 代理 / Web 服务的自主支付(无需人工干预)。
-
核心场景:API 访问、数据购买、AI 模型推理等,用 USDC 等稳定币结算,支持 “按使用付费”。
-
关键特点:无需 API 密钥、订阅或账户,纯 HTTP 原生集成,轻量化易开发。
传统支付(信用卡、PayPal、API 订阅)的问题:
-
高成本:信用卡手续费 $0.30+2.9%,小额支付不划算;
-
慢结算:ACH 需 1-3 天,信用卡授权后仍需数天到账;
-
摩擦多:需注册账户、绑定支付方式、管理 API 密钥;
-
不兼容 M2M:AI 代理无法自主完成支付,依赖人工干预;
-
无小额支持:高手续费导致 $0.001 级微交易无法实现。
x402 的改进:
-
费用:近零(Base 链上约 $0.0001);
-
结算:200ms 到账,即时确认;
-
无摩擦:无需账户 / API 密钥,AI 代理可自动处理;
-
支持微交易:最低 $0.001 付费。
-
客户端请求:AI 代理 / 应用请求资源(如
GET /api/market-data); -
服务器返回 402:无有效支付时,返回 HTTP 402,附带支付详情(金额、收款地址、链网络);
-
客户端重试(带支付):客户端生成签名支付(按 EIP-712 标准),重试请求时附加支付信息;
-
服务器验证并响应:验证支付有效性→广播交易→返回请求的资源(如市场数据)。
javascript
// 1. 安装依赖:npm install @x402/express-middleware express
const express = require('express');
const { x402PaymentRequired } = require('@x402/express-middleware');
const app = express();
// 2. 配置x402中间件:保护需要付费的接口
app.get('/api/market-data',
x402PaymentRequired({
amount: "0.10", // 单次请求费用(单位:USDC)
address: "0x1234...", // 收款钱包地址
assetAddress: "0xA0b86991C6218b36c1d19D4a2e9Eb0cE3606EB48", // USDC合约地址
network: "base-mainnet" // 区块链网络
}),
// 3. 支付验证通过后,返回资源
(req, res) => {
res.json({
marketData: { BTC: 50000, ETH: 2000 }, // 示例:付费后获取的实时数据
timestamp: Date.now()
});
}
);
app.listen(3000, () => console.log("x402服务器运行在3000端口"));json
{
"resource": "/api/market-data", // 请求的资源路径
"description": "实时市场数据访问需付费", // 可选:支付说明
"maxAmountRequired": "0.10", // 所需支付金额(USDC)
"payTo": "0x1234...", // 收款地址
"asset": "0xA0b86991C6218b36c1d19D4a2e9Eb0cE3606EB48", // 支付资产(USDC)合约地址
"network": "base-mainnet", // 区块链网络
"nonce": "abc123", // 防重放攻击的唯一标识
"expiresAt": 1717248000 // 支付请求过期时间戳
}javascript
// 1. 安装依赖:npm install @x402/client your-wallet-connector
import { x402Client } from '@x402/client';
import { connectWallet } from 'your-wallet-connector'; // 连接钱包(如MetaMask)
async function getPaidResource() {
// 2. 初始化客户端并连接钱包
const client = new x402Client();
const wallet = await connectWallet(); // 获取用户/代理的钱包(如USDC钱包)
client.setWallet(wallet);
try {
// 3. 请求付费资源:客户端自动处理402重试
const data = await client.fetch('https://api.example.com/api/market-data');
console.log("获取到付费资源:", data);
return data;
} catch (error) {
console.error("支付失败:", error.message);
}
}
// 调用函数:AI代理自主获取付费数据
getPaidResource();-
低成本:Base 链上交易费≈$0.0001,支持$0.001 级微交易;
-
快结算:200ms 到账,无延迟,且支付不可撤销(无拒付风险);
-
零摩擦:无需注册账户、管理 API 密钥或订阅,AI 代理可全自动支付;
-
兼容性强:HTTP 原生,支持任何区块链(EVM/SVM)和稳定币,适配现有 Web 服务;
-
安全:支付签名遵循 EIP-712 标准,无需 PCI 合规(除非直接收信用卡)。
-
卖家:API 提供商、数字内容平台(如新闻 / 论文)、AI 模型服务商、云资源商;
-
买家:AI 代理(自主采购数据 / 算力)、开发者(快速访问付费 API)、普通用户(按次购买内容,如单篇论文)。
-
按请求付费 API:AI 代理查实时股市数据($0.02 / 次);
-
AI 模型推理:图像识别 API($0.005 / 次分类);
-
云资源支付:AI 代理购买 GPU 算力($0.50/GPU 分钟);
-
内容付费:用户按篇买新闻($0.25 / 篇),无需订阅。
| 参与者 | 角色说明 |
|---|---|
| 用户(User) | 发起请求的人 / 自动服务(如 “要订酒店的用户”) |
| A2A 客户端(Client Agent) | 代表用户做事的程序 / 代理(如 “酒店预订代理”,用 A2A 协议发请求) |
| A2A 服务器(Remote Agent) | 提供服务的代理(如 “货币换算代理”,暴露 HTTP 端点,处理任务、返回结果) |
- 关键特点:A2A 服务器对客户端是 “黑匣子”,不暴露内部逻辑 / 工具。
| 元素 | 作用说明 | 代码示例(简化) |
|---|---|---|
| 代理卡 | JSON 格式 “数字名片”,含代理地址、认证要求、功能(客户端靠它发现代理) | json { "url": "https://currency-agent/a2a", "securitySchemes": ["openIdConnect"], "capabilities": ["convertCurrency"] } |
| 任务(Task) | 有状态的工作单元(唯一 ID + 生命周期,如 “300 美元换人民币” 任务) | python class Task(BaseModel): task_id: str status: Literal["submitted", "working", "completed"] request_data: dict |
| 消息(Message) | 单轮通信内容(含角色 “user/agent”+ 唯一 ID + 内容部件) | json { "message_id": "msg-123", "role": "user", "parts": [{"type": "TextPart", "content": "换300美元"}] } |
| 部件(Part) | 内容容器(TextPart 文本 / FilePart 文件 / DataPart 结构化数据) | python class TextPart(BaseModel): type: Literal["TextPart"] content: str class DataPart(BaseModel): type: Literal["DataPart"] data: dict |
| 工件(Artifact) | 代理生成的有形结果(如换算结果文档,含唯一 ID + 部件) | json { "artifact_id": "art-456", "name": "换算结果", "parts": [{"type": "DataPart", "data": {"amount": 300, "result": 2180}}] } |
3 种模式适配不同场景,核心是 “高效传数据”:
-
请求 / 响应(轮询)
-
逻辑:客户端发请求→服务器马上回,长任务需客户端反复问 “结果好了吗”。
-
代码(客户端轮询):
python
def poll_task(task_id): while True: resp = requests.get(f"https://agent/a2a/task/{task_id}") if resp.json()["status"] == "completed": return resp.json()["artifact"] time.sleep(5) # 每5秒问一次
-
-
SSE 流式传输
-
逻辑:客户端连服务器后不断开,服务器有更新就主动推(如 “任务处理中→结果生成”)。
-
代码(客户端收流):
python
from sseclient import SSEClient messages = SSEClient(f"https://agent/a2a/stream?task_id=123") for msg in messages: if msg.event == "TaskStatusUpdate": print(f"状态:{msg.data}") if msg.event == "ArtifactUpdate": print(f"结果:{json.loads(msg.data)}")
-
-
推送通知(Webhook)
-
逻辑:长任务 / 断连场景,服务器用客户端提供的 Webhook 地址,有更新就主动发请求。
-
代码(服务器推通知):
python
def send_webhook(webhook_url, task_data): requests.post(webhook_url, json={"task_id": "123", "status": "completed", "artifact": ...})
-
-
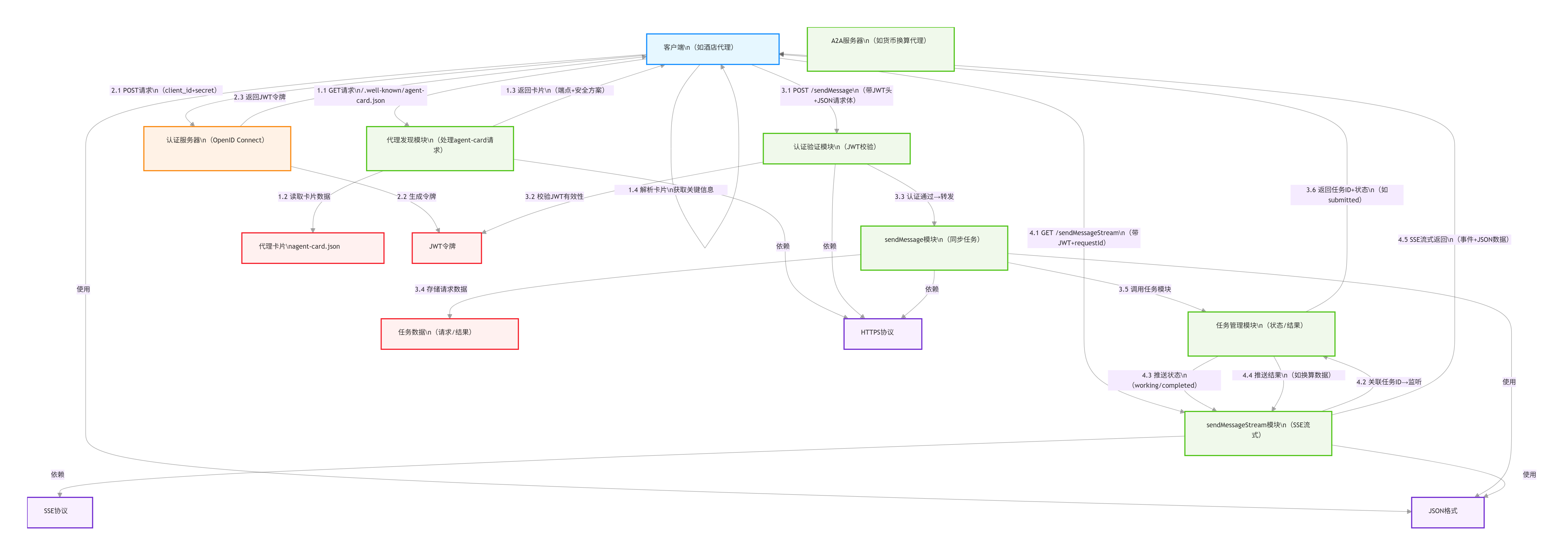
发现(Discovery):客户端找代理卡(如访问
/.well-known/agent-card.json),确定 “和谁聊、怎么聊”。 -
认证(Authentication):按代理卡要求拿 “通行证”(如 JWT 令牌),证明 “我是可信的”。
-
通信(Communication):客户端发任务→服务器处理→返回结果 / 推更新。
-
前提:先装库
pip install fasta2a pydantic -
代码(货币换算代理服务器):
python
from fastapi import FastAPI from pydantic import BaseModel from fasta2a import A2AServer, Task app = FastAPI() # 初始化A2A服务器,绑定代理卡 a2a_server = A2AServer( agent_card={ "url": "http://localhost:8000/a2a", "capabilities": ["convertCurrency"], "securitySchemes": [] # 简化:不设认证 } ) # 定义换算请求数据结构 class ConvertRequest(BaseModel): amount: float from_currency: str to_currency: str # 处理换算任务 @a2a_server.task_handler("convertCurrency") async def handle_convert(task: Task, request: ConvertRequest): # 模拟换算逻辑(1USD=7.27CNY) rate = 7.27 if request.to_currency == "CNY" else 1/7.27 result = request.amount * rate # 返回工件(结果) return { "artifact": { "name": "CurrencyConversionResult", "parts": [{"type": "DataPart", "data": {"result": result}}] } } # 挂载A2A路由 app.include_router(a2a_server.router, prefix="/a2a") # 运行:uvicorn main:app --port 8000
总结思维图
- A2A协议(基础)
1.为何采用它
Agent协作之间没有统一的规则,A2A协议提供AI代理之间“开放沟通标准”,使得不同框架(如 TensorFlow、PyTorch)、不同公司开发的 AI 代理,能无缝通信、一起协作
eg:A 代理负责数据分析,B 代理负责生成报告,二者通过 A2A 高效配合
2.解决问题场景示例
用户使用AI Agent来货币换算服务
+-----------+ +--------------------+ +----------------------+
| User | -----> | AI Assistant | -----> | Currency Conversion |
| (Request) | | (Identifies | | Agent |
| | | Conversion Task) | | (Converts Currency) |
+-----------+ +--------------------+ +----------------------+
|
(Returns Conversion Result)
|
+--------------------+
| AI Assistant |
| (Final Result) |
+--------------------+
|
+-----------+
| User |
| (Receives |
| Result) |
+-----------+
Currency Conversion Agent:专注于执行 “不同货币间的汇率查询与换算”,是 A2A 协议中的 “功能型代理”,和AI Assistant之间通过A2A协议进行通信。
Request和Result:代表用户与 AI 助手、AI 助手与代理之间的 “数据交互”,A2A 协议会规定这些交互的标准格式,确保不同代理能顺畅沟通。
ps: A2A带来的优势:靠 HTTPS 实现安全协作(代理互不可见)、打破Agent代理孤岛实现互作、保留代理自主权、标准化沟通降低集成复杂度、支持长时间运行协作与流式处理。
3.A2A位于的代理堆栈
代理堆栈是构建 AI 代理的 “技术组合”,从底层基础到上层通信,分为四层,每层负责不同功能:
a.模型(最底层):AI 代理的 “大脑”,用 LLM(如 GPT、Gemini)提供推理能力,是代理思考、决策的基础
b.框架(中间层):构建代理的 “工具包”,比如 Google 的 ADK、LangGraph、Crew AI,提供代码模板、部署工具,帮开发者快速搭代理
c.MCP(中间层):模型与外部资源的 “连接器”,专注把模型和数据、工具(如计算器、数据库查询)对接,降低连接复杂度(工具通常无状态,只做固定功能)
d.A2A(最上层**)**:代理之间的 “通信标准”,解决不同组织、不同框架开发的代理的协作问题,让代理能以 “自主身份” 多轮交互(如谈判、任务委派)
A2A和MCP的区别
| A2A | MCP | |
|---|---|---|
| 定位 | 代理间的 “通信协议” | 模型与工具和数据的 “连接协议” |
| 对象 | 两个或以上 AI 代理 | 模型 ↔ 外部工具 / 数据 |
| 能力 | 多轮复杂交互(谈判) | 简化工具调用(如查数据库) |
| 价值 | 代理怎么合作 | 模型怎么用工具 |
ps:A2A和ADK------->协议和开发协议的工具包
4.A2A 请求生命周期
- ERC8004(相关概念基础分析)
总目录:抽象,赋予动机(身份注册表,信誉注册表,验证注册表),规范,理由
1.抽象
区块链跨组织边界发现、选择代理并与代理交互,而无需预先存在的信任,从而实现开放式代理经济。
根据安全需求选择三种不同信任模型:使用客户端反馈的声誉系统、通过权益安全重新执行进行验证、zkML 证明或 TEE 预言机
eg:A 公司找 B 物流企业代理运输:
不知道有哪些潜在代理(发现难);不确定代理的资质和可信度(选择难);协作中数据易篡改、责任难追溯(交互难)。
2.赋予动机(身份注册表,信誉注册表,验证注册表)
现有协议的局限:MCP(服务器提供)+A2A(代理身份验证 技能通告等等)可支撑代理基础通信,但不涵盖代理发现与信任,无法满足跨组织需求
ERC方案目标:在不受信任环境中,通过 3 个轻量级注册表(每链单例部署,支持 L2 / 主网),构建开放跨组织代理经济
a.身份注册表:基于 ERC-721+URIStorage,提供可移植、抗审查的代理标识符(URI 解析注册文件)
b.信誉注册表:标准反馈接口,链上(保障可组合性)+ 链下(复杂算法)评分聚合,支撑专业服务生态
c.验证注册表:通用钩子,支持独立验证者(质押者、zkML 验证者等)检查与记录
ps:身份注册表相当于给代理发“唯一身份证”,信誉注册表相当于给代理“打分记评价”,验证注册表相当于给代理“做质检”
3.规范
按照 RFC 2119 和 RFC 8174 中的说明进行解释
4.理由
a.适配多协议:MCP、A2A 常用,还可能有新协议,所以用灵活注册文件,能加各种接口,同时兼容 AI 功能和 Web3 信息(钱包、域名等)
b.反馈易上手:用 A2A、MCP 已有的说法(如 “任务”“工具”),反馈格式还能自己定,不用学新规则
c.反馈低门槛:给反馈不用先注册,还能让别人帮付 Gas 费,提交顺畅
d.数据易查找:反馈核心存在链上,完整数据建议存 IPFS,用工具能快速查到
e.部署易用:每条链只装一个注册表,代理在 A 链注册,也能去其他链干活,多链注册也支持
- 身份注册表、信誉注册表和验证注册表
核心关系图如下
┌────────────────────────┐
│ Identity Registry │
│ (ERC-721 Agent NFTs) │
│ ↓ 唯一身份与URI │
└────────────┬───────────┘
│ agentId
│
┌────────────▼───────────┐
│ Reputation Registry │
│ 链上评分与反馈记录 │
│ (信任信号层) │
└────────────┬───────────┘
│ 验证/引用
┌────────────▼───────────┐
│ Validation Registry │
│ 验证结果与证明层 │
└────────────────────────┘
1.身份注册表
a.将每个 Agent 注册为一个 ERC-721 NFT
b.agentId = tokenId
c.NFT的所有权即代表代理的控制权
d.tokenURI 指向代理的链下注册文件(JSON 结构,描述代理能力、端点、信任模型等等)
| 项目 | 内容 |
|---|---|
| 标准扩展 | ERC-721 + ERC721URIStorage |
| 唯一标识 | eip155:chainId:registryAddress:agentId |
| 注册文件(JSON) | 含代理名称、描述、端点(A2A/MCP/DID)、支持的信任模式等 |
| 链上函数 | register(), setMetadata(), getMetadata() |
| 链下数据 | tokenURI 指向的 JSON 文件(可在 IPFS/HTTPS 等存储) |
| 事件 | Registered, MetadataSet |
| 可组合性 | 因为是 ERC-721,Agent 可与 NFT 市场、钱包等生态直接兼容 |
2.信誉注册表
a.提供一个了链上反馈与授权系统
b.用户或代理可为某个agentId 提供评分(0~100分)
c.反馈可附带链下文件 URI(如 IPFS)(透明度更高 审计性更强)
d.允许撤销与追加响应,实现声誉的治理与修正
| 项目 | 内容 |
|---|---|
| 依赖 | IdentityRegistry(确保 agentId 有效) |
| 反馈结构 | score, tag1, tag2, fileURI, fileHash |
| 反馈签名 | feedbackAuth(EIP-191 / ERC-1271)授权机制 |
| 事件 | NewFeedback, FeedbackRevoked, ResponseAppended |
| 撤销功能 | 用户可撤销旧反馈(防止垃圾和错误评价) |
| 扩展性 | feedback 文件中可加入 x402 支付凭证、上下文、任务信息等 |
3.验证注册表
a.代理可以请求验证任务结果
b.Validator可基于 zkML、TEE、或质押机制提供链上验证结果
c.通过事件与记录建立可追踪的验证链
| 项目 | 内容 |
|---|---|
| 验证请求 | validationRequest(validatorAddress, agentId, requestUri, requestHash) |
| 验证响应 | validationResponse(requestHash, response, responseUri, responseHash, tag) |
| 响应值 | 0–100(可二值/多级) |
| 链下数据 | requestUri / responseUri(例如 IPFS 审计报告) |
| 事件 | ValidationRequest, ValidationResponse |
| 查询函数 | getValidationStatus(), getSummary() |
| 可组合性 | 任何验证器协议(TEE、zk、质押)都能接入 |





