forked from microsoft/PowerBI-JavaScript
-
Notifications
You must be signed in to change notification settings - Fork 0
Understanding the object hierarchy
Michael Blythe edited this page Aug 30, 2016
·
2 revisions
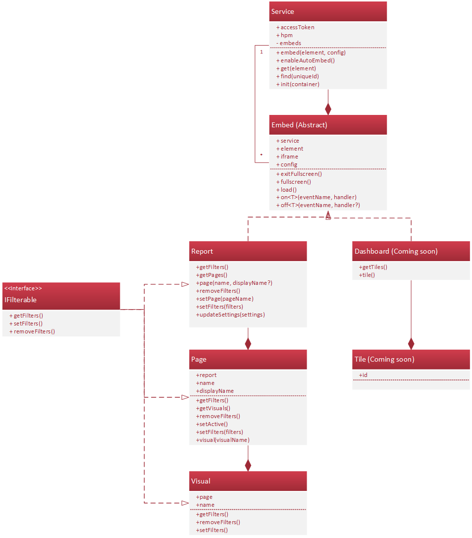
The core of the library is a service that is responsible for tracking the embeds in an application, handling communication to and from their iframes, and also handling event bubbling.
The embeds that the service tracks are all implementations of the abstract Embed class. Concrete implementations of this class are things that you are familiar with in Power BI, such as Reports and Dashboards.
Within these top-level embed objects, there is a logical composition of other objects. For example, reports have pages and pages have visuals; and each of these objects has different types of actions that can be performed on it.
