- Swagger
- REST
- NestJs
- MariaDB
- Docker
- Linux
- Angular
- REST
- (Wissen aneignen)
- Abstraktionsebene zwischen Geschäftskunden und Börse
- Algorithmisches Handeln für Geschäftskunden (?)
- Möglichkeiten zum Handeln
- Inklusive Quotes (?)
- Weiterleiten der Rabatte an die Liquiditätsspender (?)
optional:
- Statistiken (wer hat mit sienen Aktien wie viel Verlust gemacht)
- Anlagemöglichkeiten an Privatkunden (?)
- Kauforder / Verkaufsorder an Börse
- Aktuelle Kurse
- Alle Informationen zu Wertpapieren
- Rechnungen der Börse
- Schnittstelle zum Clearing
Handelsalgorithmus:
- z.B. unterteilen einer großen Order in viele kleine -> Ab einem bestimmten Wert -> Alle paar Minuten um nicht aufzufallen -> Markt über wachen (was passiert, wenn ich etwas auf den Markt bringe?)
- Ein komplexer Algorithmus ist auch möglich -> Vergleich zweier ähnlicher Aktien um das Verhalten des Marktes zu tracken -> z.B. RWE überwachen um E.ON zu handeln
Liquiditätsspender:
- Kaufen und Verkaufen an der Börse für einen höhere Liquidität
- Die Börse gibt an, welche Rabatte gelten
- z.B. keine Gebühren beim Handeln
- Dafür ist immer ein handelspartner da
- Es müssen immer Quotes in einem bestimmten Rahmen vorhanden sein
- z.B. etwa +- 20% um den Kurswert
- z.B. keine Gebühren beim Handeln
Statistiken:
- Für Händler / Privatkunden
- Um wie viel war ich besser / schlechter als die Börse?
- VWAP => Besser / schlechter als Durchschnitttsmarkt
- Wie viel habe ich pro Aktie verdient / verloren?
- Vergleich von Händlern
- Je mehr Statistiken, desto besser
Anlagemöglichkeiten für Privatkunden:
- Privatkunden können über uns Geschäfte abwickeln
- Bündeln von mehreren Privatkundenorders über uns
- Da wir ein größeres Volumen handeln können wir Angebote für Privatkundenbroker machen
- z.B. Anbieten von Fonds
- Welche Gebühren nehmen wir im Verhältnis zu einzelnen Orders an der Börse?
- Anmeldung: Der Geschäftskunde kann sich bei uns anmelden / ein Konto anlegen
- Name des Ansprechpartners
- Anschrift
- Firmenname
- Übersicht (Homepage)
- Ansehen aktueller Kurse, Übersicht Aktien, ETFs und andere Finanzprodukte
- Kurse und Statistiken der Aktien des eigenen Depots
- Kurse und Statistiken von beliebten Finanzprodukten (DAX)
- Aktiensuche
- Suche nach bestimmten Aktien und Finanzprodukten (Freitextsuche, WKN/ISIN, Produkttyp)
- Kurse und Statistiken der Aktien der angezeigten Aktien
- Kaufprozess
- Ordertyp
- Odervolumen
- Kaufpreis der Order
- Gebühren
- "Möchten Sie das wirklich kaufen?"
- Bestätigung der Erfolgreichen Ausführung
- Übergeben an die Börse
- Anzeigen der Aktie, sobald die Order ausgeführt wurde
- Bestätigung im Postfach + Handelshistorie
- Verkaufen
- Das gleiche in grün
| Name | Aufgaben |
|---|---|
| Anna-Lena Richert | Frontend, Projektleitung, AUFAGBEN DEFINIEREN |
| Anton Ochel | Frontend, AUFAGBEN DEFINIEREN |
| Tristan Emig | Frontend, Authentication, Schnittstelle, Angular-Berater |
| Tizian Groß | Frontend, Prototyp Design, Prototyp Umsetzung |
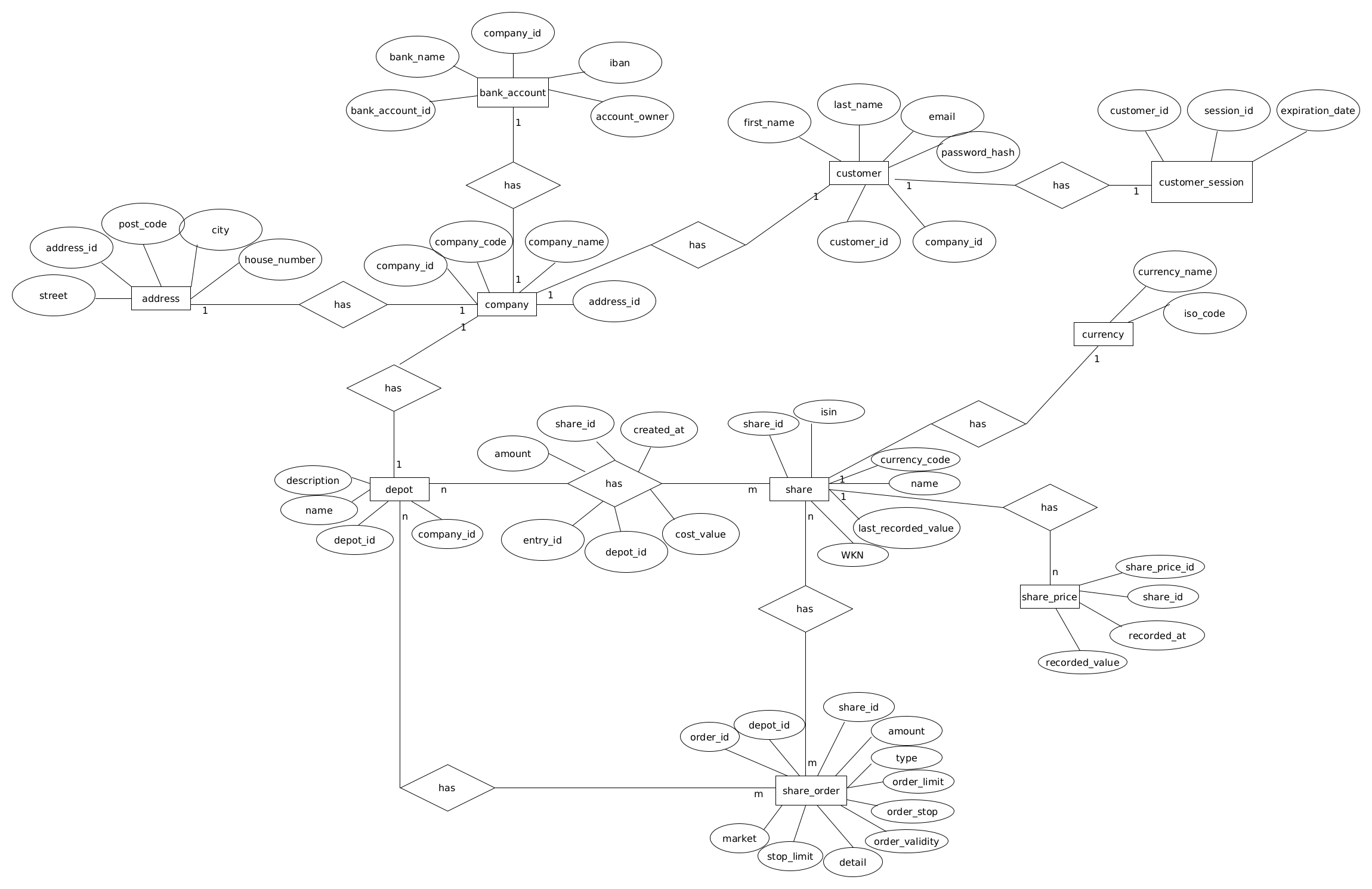
| Benno Grimm | Backend, Code, Datenbank Design, Dokumentation |
| Marcel Mertens | Backend, Code, Infrastruktur, CI/CD, Dokumentation |
Hier findet ihr unseren AdobeXD Prototypen.
