When you choosing your first cheat in CSGO, you may feel confused with so many cheat providers out there, and don't know which cheat provider you should choose first. This page aims to help you to choose about your first cheat.
Internal means the whole cheat is injected into the csgo process. No other window for the menu. Internals are more efficient, achieving more cheat features such as anti-aim (Spinbot). It has a active community on github, unknowncheats, and mpgh to research on internal cheats. However, the main programming language, C++ is difficult to learn from zero coding experience.(at least personally! -2772)
Externals are usually separate windows and can be slower. Almost always used only for legit cheats. It is limted to achive blatant features with it, and rage features are definitely impossible. Compared to internals, cheat developers can use more techniques against detection (low ring for example), easy to write for basic features compared to c++ (again, personally -2772). However externals are much less efficient because they can only modify CSGO's gameprocess by using win32 functions OpenProcess(),ReadProcessMemory() and WriteProcessMemory(), which can be laggy if not optimized properly.
Most common cheat providers are offering an internal cheat, due to their much better efficiency and constant accurate timing, which is crtical for HvH, meanwhile external is very delayed compared to internals.
What ISN'T different between the 2: detection is not easier or harder on internal or external. They are about the individual cheat.
A lot of people have learnt about cheating mostly from influencers, cheater themselves. However please notice that the cheat they are recommending only fits their case, might not suitable to yours. Specially on youtube. Some youtube influencers will make fake reviews if they got sponsored within a amount of money. So if you're going to find reviews about different cheat, you should watch those who would also discuss about the downsides of the cheat they're reviewing. Again, that the cheat they are reviewing may only fits their case, might not suit to yours. Tho watching those reviews could help you find a cheat to start around.
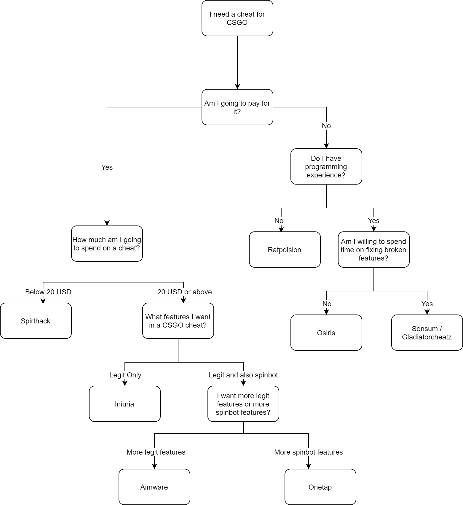
This digram helps you to choose your first cheat by asking yourself various questions:
- Am I going to pay for a cheat?
- If I am going to pay for a cheat, how much would I spend on it?
- What kind of features do I want most? Legit cheating features, or with rage (spinbot) features too?
- If I dont want to pay for a cheat, do I have programming experience to fix the public sources available?...
After you go through this diagram, you should have a clear mind of which cheat you should have.
We cannot cover all the cheat providers available in the market, maybe there is a new cheat available right as you reading this guide. However you as a newcomer, we still highly recommend to use some well-known cheat providers as your first cheat, since they have proven to be legit, and have got a large amount of different reviews.
Even tho, if you really would like to hear about other less-known cheat providers, feel free to ask on our subreddit!
