Skip to content

CCBR/DSP_Analysis

Repository files navigation

Contributing to CCBR repositories

Proposing changes with issues

If you want to make a change, it's a good idea to first open an issue and make sure someone from the team agrees that it’s needed.

If you've decided to work on an issue, assign yourself to the issue so others will know you're working on it.

Pull request process

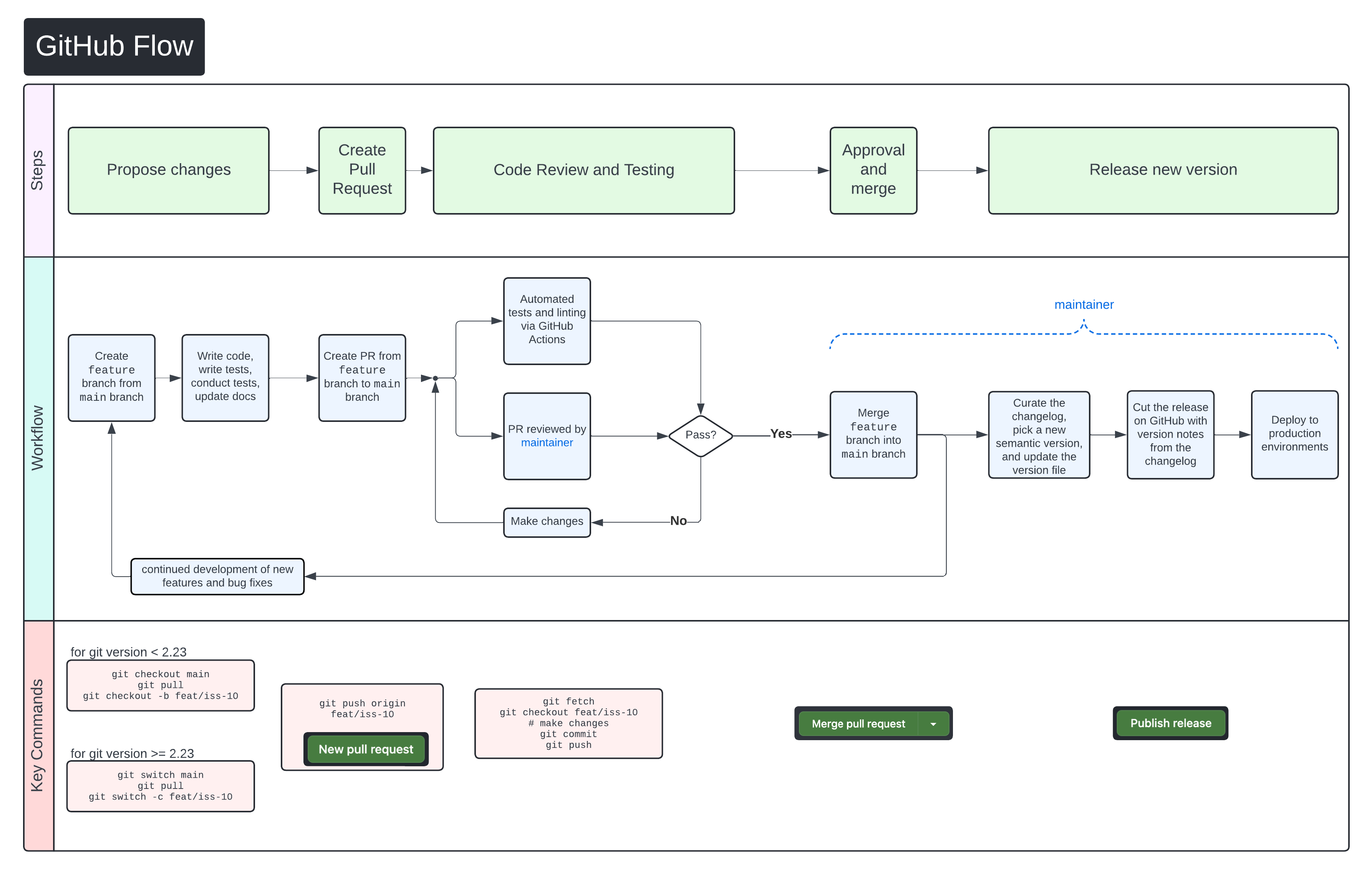
We use GitHub Flow as our collaboration process. Follow the steps below for detailed instructions on contributing changes to MOSuite.

GitHub Flow diagram

Clone the repo

If you are a member of CCBR, you can clone the repository to your computer or development environment. Otherwise, you will first need to fork the repo and clone your fork. You only need to do this step once.

Here is an example for the MOSuite repository:

git clone https://github.com/CCBR/MOSuite

Cloning into 'MOSuite'...
remote: Enumerating objects: 1136, done.
remote: Counting objects: 100% (463/463), done.
remote: Compressing objects: 100% (357/357), done.
remote: Total 1136 (delta 149), reused 332 (delta 103), pack-reused 673
Receiving objects: 100% (1136/1136), 11.01 MiB | 9.76 MiB/s, done.
Resolving deltas: 100% (530/530), done.

cd MOSuite

If this is your first time cloning the repo, install dependencies

  • If the repository is an R package, install the R development dependencies with devtools::install_dev_deps(), and then make sure the package passes R CMD check by running devtools::check(). If R CMD check doesn't pass cleanly, it's a good idea to ask for help before continuing.

  • If the repository is a Python package, install the dependencies with pip install ..

  • Install pre-commit if you don't already have it. Then from the repo's root directory, run

    pre-commit install

    This will install the repo's pre-commit hooks. You'll only need to do this step the first time you clone the repo.

Create a branch

Create a Git branch for your pull request (PR). Give the branch a descriptive name for the changes you will make, such as iss-10 if it is for a specific issue.

# create a new branch and switch to it
git branch iss-10
git switch iss-10

Switched to a new branch 'iss-10'

Make your changes

Edit the code, write unit tests, and update the documentation as needed. The guidelines vary depending on whether the repo is a Python package, R package, or nextflow pipeline.

style

R package

New code should follow the tidyverse style guide. You can use the styler package to apply these styles, but please don't restyle code that has nothing to do with your PR.

A brief overview of conventions according to the tidyverse style guide:

  • most object names (variables and functions) should be in snake_case
  • function names should use verbs where possible
  • use <- for assignment
  • use pipes to chain operations on a single object

Please see the tidyverse style guide for more details.

test

Nextflow

We use nf-test for our nextflow pipelines.

If you change the workflow, please run the workflow with the test profile and make sure your new feature or bug fix works as intended.

Python

Changes to the python package code will need unit tests to demonstrate that the changes work as intended. We write unit tests with pytest and store them in the tests/ subdirectory. Run the tests with python -m pytest.

R package

Most changes to the code will also need unit tests to demonstrate that the changes work as intended. Use testthat to create your unit tests and test the code. Test files are organized as described in https://style.tidyverse.org/tests.html. Take a look at the existing code in this package for examples.

document

R package

If you have written a new function or changed the API of an existing function, you will need to update the function's documentation using roxygen2 with Markdown syntax. See instructions on writing roxygen2 comments here: https://r-pkgs.org/man.html. If the function is used in a vignette, you may also need to update the vignette.

Python & workflows

If you have added a new feature or changed the API of an existing feature, you will likely need to update the documentation in docs/.

User-facing changes to python functions should also include corresponding changes to the function's docstring.

check

R package

After making your changes, run devtools::check() from an R console to make sure the package still passes R CMD check.

Commit and push your changes

If you're not sure how often you should commit or what your commits should consist of, we recommend following the "atomic commits" principle where each commit contains one new feature, fix, or task. Learn more about atomic commits here: https://www.freshconsulting.com/insights/blog/atomic-commits/

First, add the files that you changed to the staging area:

git add path/to/changed/files/

Then make the commit. Your commit message should follow the Conventional Commits specification. Briefly, each commit should start with one of the approved types such as feat, fix, docs, etc. followed by a description of the commit. Take a look at the Conventional Commits specification for more detailed information about how to write commit messages.

git commit -m 'feat: create function for awesome feature'

pre-commit will enforce that your commit message and the code changes are styled correctly and will attempt to make corrections if needed.

Check for added large files..............................................Passed
Fix End of Files.........................................................Passed
Trim Trailing Whitespace.................................................Failed

  • hook id: trailing-whitespace
  • exit code: 1
  • files were modified by this hook
    >
    Fixing path/to/changed/files/file.txt
    >
    codespell................................................................Passed
    style-files..........................................(no files to check)Skipped
    readme-rmd-rendered..................................(no files to check)Skipped
    use-tidy-description.................................(no files to check)Skipped

In the example above, one of the hooks modified a file in the proposed commit, so the pre-commit check failed. You can run git diff to see the changes that pre-commit made and git status to see which files were modified. To proceed with the commit, re-add the modified file(s) and re-run the commit command:

git add path/to/changed/files/file.txt
git commit -m 'feat: create function for awesome feature'

This time, all the hooks either passed or were skipped (e.g. hooks that only run on R code will not run if no R files were committed). When the pre-commit check is successful, the usual commit success message will appear after the pre-commit messages showing that the commit was created.

Check for added large files..............................................Passed
Fix End of Files.........................................................Passed
Trim Trailing Whitespace.................................................Passed
codespell................................................................Passed
style-files..........................................(no files to check)Skipped
readme-rmd-rendered..................................(no files to check)Skipped
use-tidy-description.................................(no files to check)Skipped
Conventional Commit......................................................Passed
> [iss-10 9ff256e] feat: create function for awesome feature
1 file changed, 22 insertions(+), 3 deletions(-)

Finally, push your changes to GitHub:

git push

If this is the first time you are pushing this branch, you may have to explicitly set the upstream branch:

git push --set-upstream origin iss-10

Enumerating objects: 7, done.
Counting objects: 100% (7/7), done.
Delta compression using up to 10 threads
Compressing objects: 100% (4/4), done.
Writing objects: 100% (4/4), 648 bytes | 648.00 KiB/s, done.
Total 4 (delta 3), reused 0 (delta 0), pack-reused 0
remote: Resolving deltas: 100% (3/3), completed with 3 local objects.
remote:
remote: Create a pull request for 'iss-10' on GitHub by visiting:
remote: https://github.com/CCBR/MOSuite/pull/new/iss-10
remote:
To https://github.com/CCBR/MOSuite
>
> [new branch] iss-10 -> iss-10
branch 'iss-10' set up to track 'origin/iss-10'.

We recommend pushing your commits often so they will be backed up on GitHub. You can view the files in your branch on GitHub at https://github.com/CCBR/MOSuite/tree/<your-branch-name> (replace <your-branch-name> with the actual name of your branch).

Create the PR

Once your branch is ready, create a PR on GitHub: https://github.com/CCBR/MOSuite/pull/new/

Select the branch you just pushed:

Create a new PR from your branch

Edit the PR title and description. The title should briefly describe the change. Follow the comments in the template to fill out the body of the PR, and you can delete the comments (everything between <!-- and -->) as you go. When you're ready, click 'Create pull request' to open it.

Open the PR after editing the title and description

Optionally, you can mark the PR as a draft if you're not yet ready for it to be reviewed, then change it later when you're ready.

Wait for a maintainer to review your PR

We will do our best to follow the tidyverse code review principles: https://code-review.tidyverse.org/. The reviewer may suggest that you make changes before accepting your PR in order to improve the code quality or style. If that's the case, continue to make changes in your branch and push them to GitHub, and they will appear in the PR.

Once the PR is approved, the maintainer will merge it and the issue(s) the PR links will close automatically. Congratulations and thank you for your contribution!

After your PR has been merged

After your PR has been merged, update your local clone of the repo by switching to the main branch and pulling the latest changes:

git checkout main
git pull

It's a good idea to run git pull before creating a new branch so it will start from the most recent commits in main.

Helpful links for more information

R-specific resources

About

A repository for general information and analysis templates for Nanostring's Digital Spatial Profiling

Contributing

Security policy

Stars

Watchers

Forks

Releases

No releases published

Packages

 
 
 

Contributors

Languages