Author(s): Liam Pinchbeck (Liam.Pinchbeck@monash.edu)
Supervisor(s): Csaba Balazs, Eric Thrane
Documentation: ReadtheDocs
Referencing:
To reference this code please reference the following paper 2401.13876 or use the following bibtex.
@article{pinchbeck2024gammabayes, title={GammaBayes: a Bayesian pipeline for dark matter detection with CTA}, author={Liam Pinchbeck and Eric Thrane and Csaba Balazs}, year={2024}, eprint={2401.13876}, archivePrefix={arXiv}, primaryClass={astro-ph.HE} }
Within the analysis we slice into matrices for the normalisation values of likelihood functions to enforce a normalisation on the interpolation done. These matrices can be quite large depending on the resolution of the axes chosen. Keep this in mind when implementing multi-processing as python will duplicate the arrays instead of reference the same one.
This coding repository contains a Bayesian Inference pipeline for calculating dark matter related observables from (simulated) observations from the galactic centre. Example files that run the simulation and analysis can be found within the docs folder. All documentation for the code is within the notebook files contained within that folder, that make up the ReadTheDocs page and all the major components that make up the analysis in the oncoming publication.
A stable python package version of the code exists on PyPi that can be installed with the command,
pip install gammabayes.
(18/10/24: Must have python version between 3.6 and 3.12. Will be enforced in next update)
This will also take care of the required dependencies for the project.
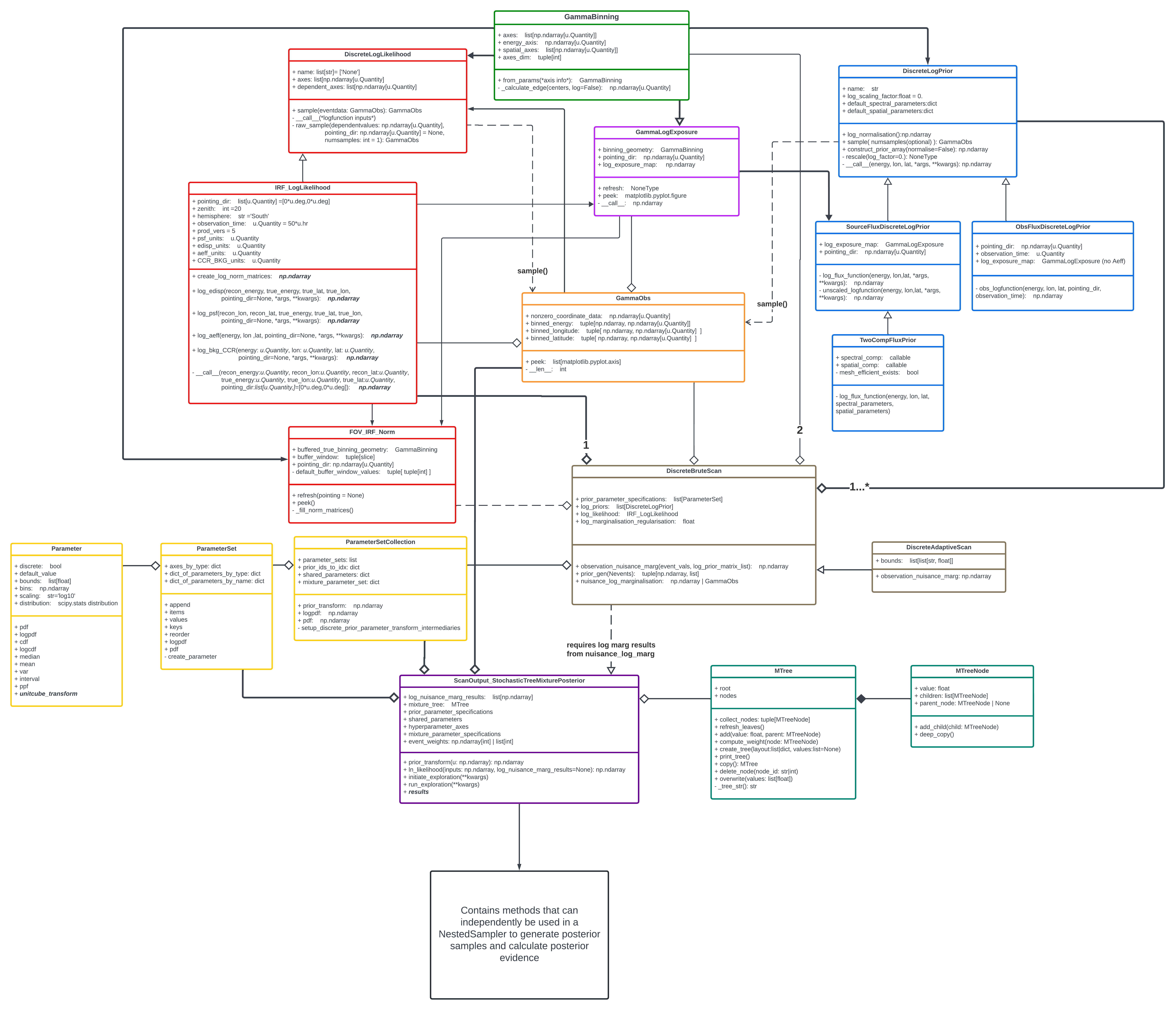
We recommend to look through the tutorials for an overview of the functionality of the code however, the figure below shows the main classes of GammaBayes in a UML diagram.

