Skip to content
Om J Shah edited this page Dec 24, 2022 · 2 revisions

Bank-Management-System

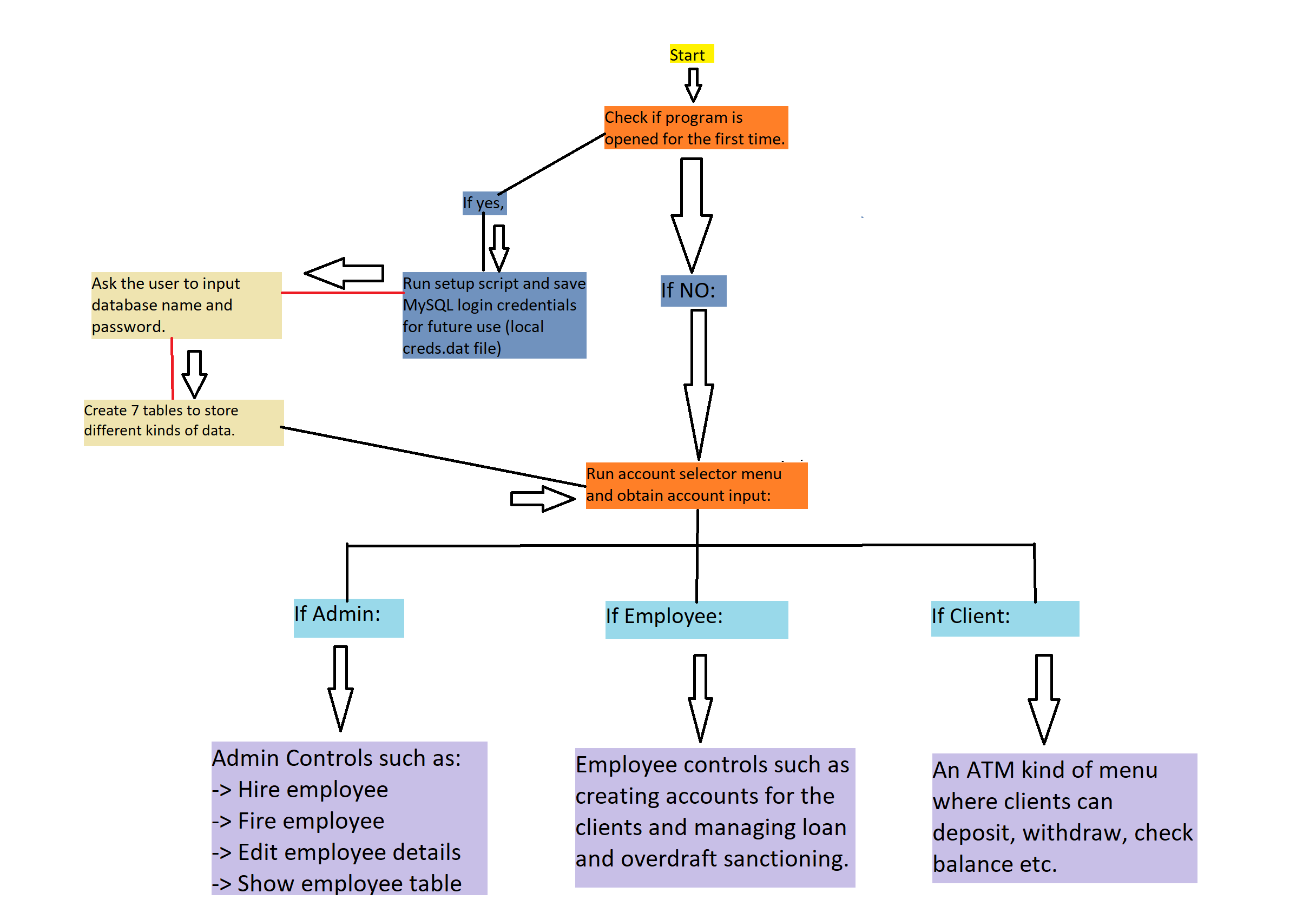
Here, I'm going to show you the structure of the program:

Image Link

Clone this wiki locally