The Agentic AI Innovation Challenge celebrates groundbreaking developments in AI agent technologies and frameworks. We were invited as participants to showcase projects that demonstrate novel approaches to autonomous agents, structured LLM workflows, task automation, and multi-agent systems. Whether you are building sophisticated autonomous agents or creating innovative prompt engineering frameworks, this challenge welcomes all forms of agentic AI innovation.
Core Technologies:
- Agent architectures and frameworks (AutoGPT, BabyAGI, etc.)
- LLM workflow systems (LangChain, LlamaIndex, etc.)
- Task planning and decomposition frameworks
- Tool use and API integration systems
- Chain-of-thought and structured prompting
- Memory and context management
- Multi-agent communication and coordination
Implementation Approaches:
- Single-agent systems with advanced capabilities
- Multi-agent collaborative systems
- Prompt engineering frameworks
- Task routing and decomposition systems
Application Domains:
- Personal AI assistants, copilots and chatbots
- Code generation and development automation
- Data analysis and research automation
- Business process optimization
- Educational and training systems
- Creative and generative projects
These categories are examples - we welcome all innovative approaches in agentic AI, from sophisticated autonomous agents to novel LLM workflow frameworks.
- Submission Start Date: February 10th, 2025, 12:00 AM UTC
- Submission Deadline: March 25th, 2025, 11:59 PM UTC
- Judging Period: March 26th, 2025 - April 20th, 2025
- Winners Announced: April 21st, 2025, 11:59 PM UTC
Note! This project is maintaining multiple implementations for different use cases.
- Docker
- AttackBox:
- Kali
- Nmap
- Metasploit
- Hashcat
- TargetBox: Win7
- AttackBox:
- Python
- Deno/TS
- Open-Webui
- Ollama
The pentest-agent-system submodule can be extended to include support for more model providers. The current implementation features support for multiple models from OpenAI or Anthropic.
Ollama
Cloudflare AI Workers
- Kali
- Nmap
- Metasploit
- hashcat
- More to come!
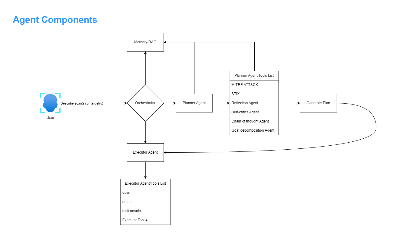
- Submodule: pentest-agent-system/Security Analyst Agent
- Submodule: pentest-agent-system/Orchestrator Agent
The system follows a hybrid approach:
- The Python implementation uses LLM-based agents with a Streamlit UI
- The Deno implementation uses a structured multi-agent architecture
LLM-based agents are being used in several places in this repository:
-
Main Production Agent (Python Implementation) The primary LLM-based agent is implemented in python/main.py:
- Uses LangChain's create_tool_calling_agent and AgentExecutor
- Supports two LLM backends:
- Claude (Anthropic) via ChatAnthropic
- GPT-4o mini (OpenAI) via ChatOpenAI
- Implements a Streamlit-based UI for user interaction
- Has access to multiple specialized tools:
- nmap_tool: For network scanning
- security_analyst_tool: For vulnerability analysis
- metasploit_search_tool and metasploit_process_tool: For exploit discovery
- search_tool and wiki_tool: For web research
- save_tool: For saving findings
This agent serves as the main interface for the Python implementation of the system, handling user queries and orchestrating the penetration testing workflow.
-
Experimental/Example Agents There are also some experimental or example agent implementations:
-
python/modules/oai-agent-00.py:- A simple example agent that generates a haiku about recursion
- Uses an Agent class from an "agents" module
-
python/modules/react-agent.py:- An experimental implementation using LangGraph's create_react_agent
- Uses OpenAI's GPT-4o mini model
- Set up to perform nmap scans (though appears to be incomplete)
-
-
Deno Implementation (TypeScript) The pentest-agent-system submodule repository also contains a Deno/TypeScript implementation that follows a multi-agent architecture as described in
SYSTEM_OVERVIEW.md:- Orchestrator Agent: Coordinates the overall operation flow
- Implemented as
PentestOrchestratorAgentinagents/orchestrator.ts
- Implemented as
- Planner Agent: Generates attack plans based on MITRE ATT&CK framework
- Implemented as
MitrePlannerAgentinagents/planner.ts
- Implemented as
- Executor Agent: Executes attack plans against target systems
- Implemented as
ExploitExecutorAgentinagents/executor.ts
- Implemented as
- Orchestrator Agent: Coordinates the overall operation flow
The TypeScript implementation is more focused on structured, rule-based agents following the MITRE ATT&CK framework.



