Copyright 2017 Ben Eater
This code and schematic are MIT licensed.
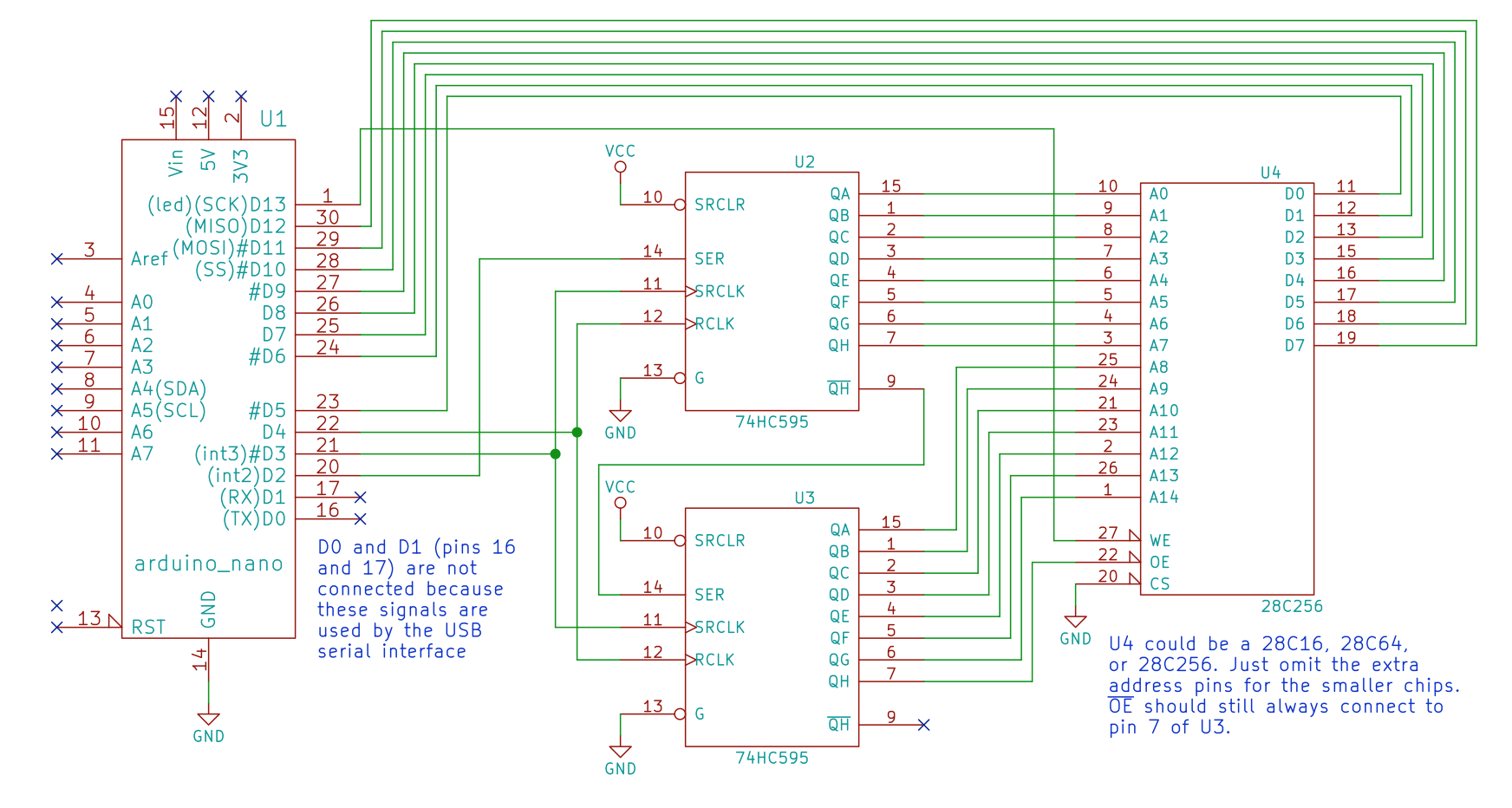
This is a simple circuit for programming the 28C16, 28C64, 28C256, and similar parallel EEPROMs using an Arduino. Since the Arduino doesn’t have enough pins to directly control all of the address, data, and control lines of the EEPROM, two 74HC595 shift registers are used for the 11 address lines (15 for the 28C256) and the output enable control line.
There are four different Arduino sketches that correspond to several YouTube videos. A lot of the code is duplicated since each sketch built on the previous ones. But I’ve kept them separate to make it easier to find the exact code that goes with a particular video:
The code in /eeprom-programmer is the basic programmer that programs a few bytes into the EEPROM and dumps the contents.
That software, along with the EEPROM programmer’s hardware are described in detail in the following video. This is a good place to start if you’re looking for the fastest way to make sense of this repo:
The code in /multiplexed-display is for programming an EEPROM to be used to decode 8-bit values and drive a 4-digit 7-segment display. Check out this video for more:
The code in /microcode-eeprom-programmer is for programming a pair of EEPROMs to serve as an instruction decoder for an 8-bit breadboard computer. You’ll probably want to watch the whole 8-bit computer playlist (see below) for this to really make sense, but the specific videos describing the code here are:
The code in /microcode-eeprom-with-flags adds functionality for a flags register to the microcode above to support conditional instructions. Again, you’ll likely want more context from the full series of videos, but here’s the video describing the code:
This EEPROM programmer was designed as part of a larger project to build an 8-bit computer from scratch. There’s a much larger series of videos about this project on YouTube as well. In all likelihood, if this repo interests you, you want to binge that whole playlist.
