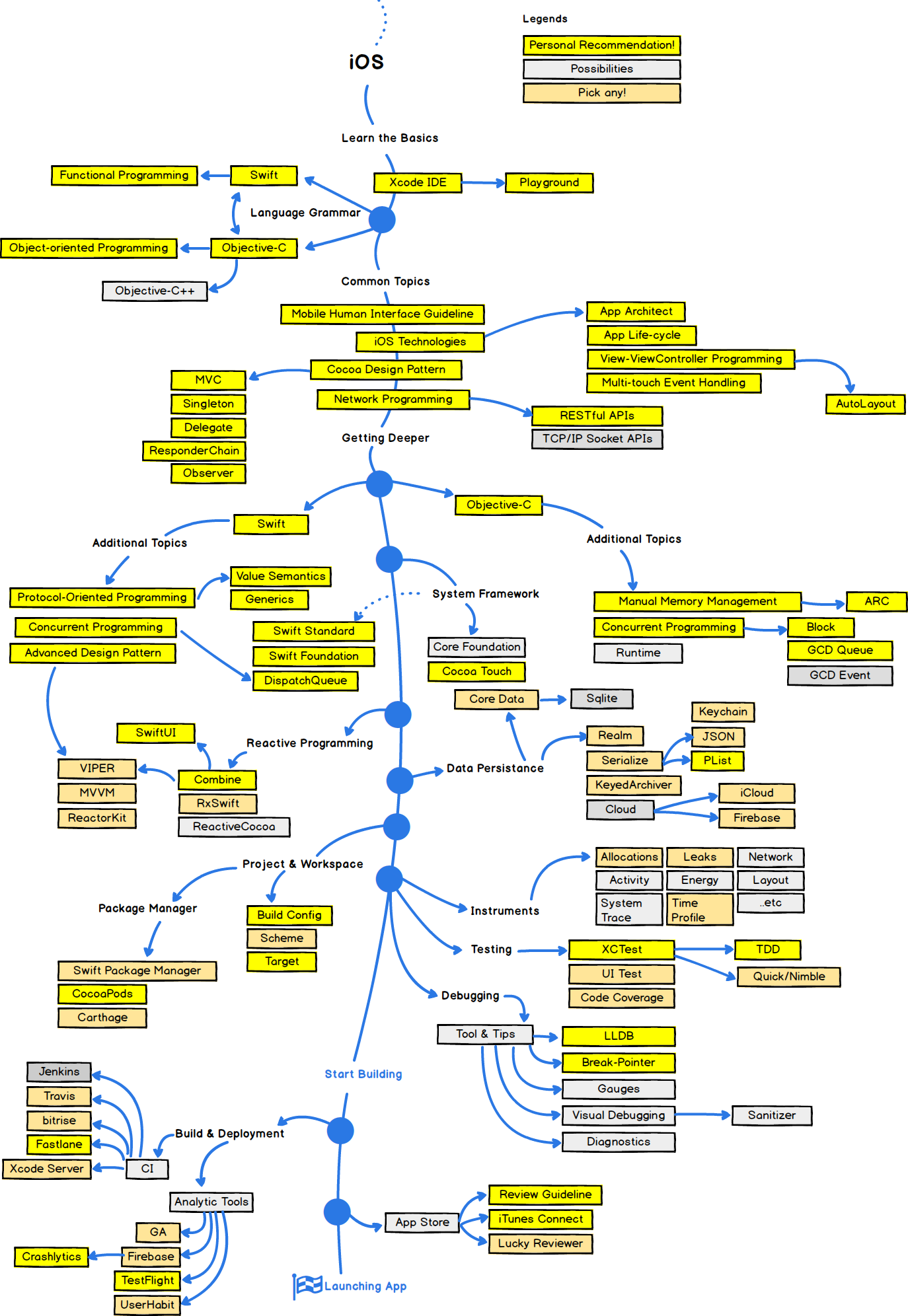
https://github.com/kamranahmedse/developer-roadmap
모바일 개발자가 되기 위한 로드맵 2019년 버전
Roadmap to becoming a mobile developer in 2019.
The roadmaps are built using Balsamiq. Project file can be found at /Balsamiq-files directory. To modify any of the roadmaps, open Balsamiq, click Project > Import > Mockup JSON, it will open the roadmap for you, update it.
MIT License


