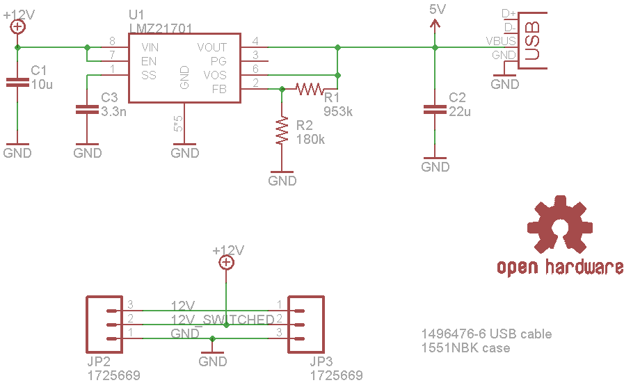
This is a simple device to step-down the 12V used by the Homelink mirror in my Subaru to 5V and output it to a USB cable. This can technically work for any mirror that has 12V and GND.
I measured the regulator efficiency around 88% for the camera load (250-500mA).



