Skip to content

manoelakohler/AnomalyDetection

Folders and files

NameName
Last commit message
Last commit date

Latest commit

 

History

4 Commits
 
 
 
 
 
 

Repository files navigation

Palestra Detecção de Anomalias - BI Master PUC-Rio

Scripts desenvolvidos para palestra para alunos do curso BI Master

Você pode acessar o código da solução aqui!

Índice

image

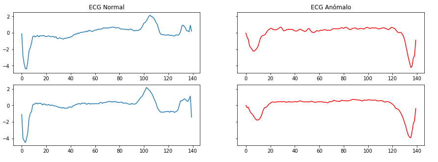
Exemplos de ECG anômalos e normais:

image

Modelo Treinado:

image

Loss do Modelo (treino e validação):

image

Reconstrução de um ECG aleatório da base de teste:

image

Dispersão dos erros por classe (Anomalia ou Normal) e threshold definido para classificação:

image

Métricas para base de teste:

image

About

No description, website, or topics provided.

Resources

Stars

Watchers

Forks

Releases

No releases published

Packages

 
 
 

Contributors