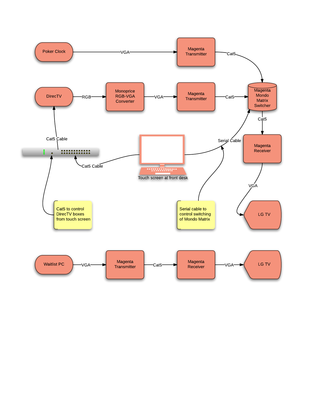
Magenta Mondo Matrix Contol Application for DirecTV switching at Horseshoe Poker Room
py directv.py info 192.168.1.5
py directv.py channel 192.168.1.5 206
#Routing
py mondo.py route [inputNumber] [outputNumber]
#Prints map
py mondo.py map
#Saves map to memory
py mondo.py save
##Model Numbers
-
TV Models
-
LG 42LN5300
-
LG 55LN5310
-
LG 60LN5400
-
DirecTV Receivers
- DIRECTV H24
-
Magenta Research Models
- Mondo Matrix i
- Multiview Transmitter Pack
- Multiview Receiver AK500
