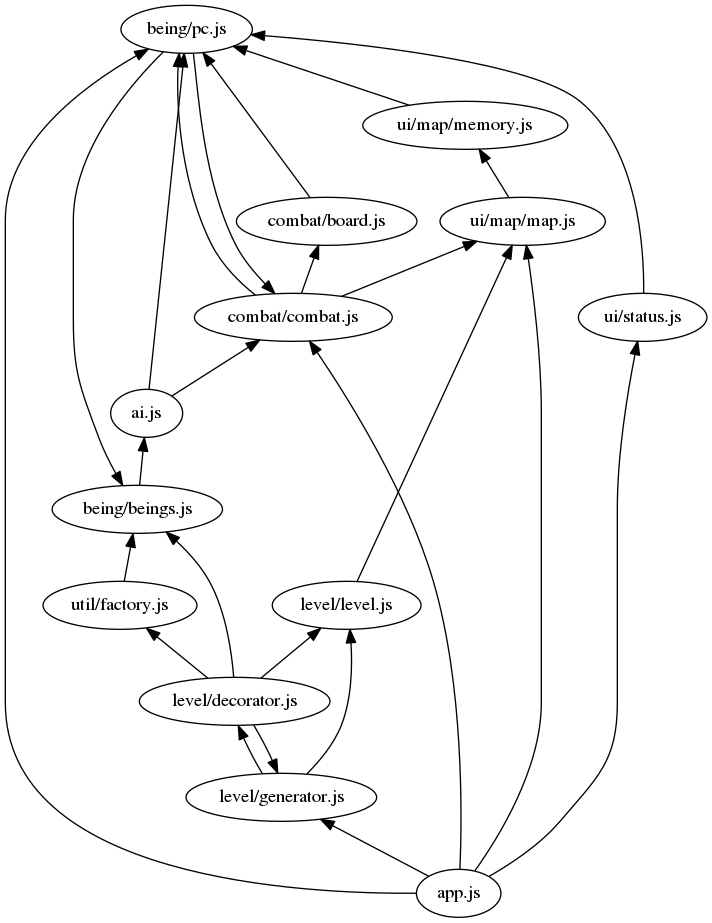
Generates module dependencies graph, using the DOT language. To actually draw images, you will need the graphviz toolbox.
In your rollup.config.js:
let graph = require("rollup-plugin-graph");
let graphOptions = {prune: true};
module.exports = {
/* ... */
plugins: [ graph(graphOptions) ]
};In your terminal:
rollup -c | dot -Tpng > graph.pngprune(bool) Whether to prune the resulting graph, leaving only cyclic dependencies. This makes the graph strongly connected. Examples: pruned, not prunedexclude(string or regexp) Specified the module ID pattern to be excluded from the graph.
Please note that this plugin is not directly responsible for image rendering. It generates output in the DOT language, so you need to use a proper tool (such as Graphviz) to create the image.
