Este repositório contém a implementação de uma plataforma de seguros simplificada, desenvolvida com uma arquitetura moderna e robusta baseada em Microserviços, DDD, Arquitetura Hexagonal e CQRS.
O projeto permite criar e gerenciar propostas de seguro. Quando uma proposta é aprovada, um evento é disparado para que o serviço de contratação processe a efetivação do seguro de forma assíncrona.
+--------------------------------------------------------------------------------------------------+
| 🏦 Plataforma de Seguros |
+--------------------------------------------------------------------------------------------------+
| |
| Propostas de Seguro [ + Nova Proposta ] |
| +---------------------------------------------------------------------------------------------+ |
| | NOME DO CLIENTE ▾ | VALOR DO SEGURO | STATUS | MENSAGEM | AÇÕES | |
| |-------------------+-----------------+--------------+-----------------|----------------------+ |
| | João da Silva | R$ 2.500,00 | [ Aprovada ] | | [Editar] | |
| |-------------------+-----------------+--------------+-----------------|----------------------+ |
| | Maria Oliveira | R$ 1.800,00 | [Em Análise] | | [Aprovar][Rejeitar]| | |
| |-------------------+-----------------+--------------+-----------------|----------------------+ |
| | Pedro Martins | R$ 3.200,00 | [ Rejeitada ]| | | |
| +----------------------------------------------------------------------+----------------------+ |
| |
+--------------------------------------------------------------------------------------------------+
Keywords: Microserviços Arquitetura Hexagonal DDD CQRS MediatR C# .NET 8 ASP.NET Core APIs REST Blazor WebAssembly (Standalone) Entity Framework Core Dapper Mensageria RabbitMQ MassTransit SQL Server Migrations xUnit Teste unitário FluentAssertions Moq Docker Docker Compose
A solução é composta por uma aplicação web e dois microserviços de backend, orquestrados para rodar em contêineres Docker.
- Padrões de Arquitetura:
Microserviços,Arquitetura Hexagonal (Ports & Adapters),DDD,CQRScomMediatR. - Backend:
C#com.NET 8,ASP.NET Corepara APIs REST. - Frontend:
Blazor WebAssembly (Standalone). - Persistência:
EF Core: Para o lado de escrita (Commands), garantindo consistência e regras de negócio.Dapper: Para o lado de leitura (Queries), garantindo máxima performance.
- Mensageria:
RabbitMQpara comunicação assíncrona entre os serviços,MassTransit(abstração para mensageria no .NET). - Banco de Dados:
SQL Servercom uso deMigrations. - Testes:
xUnit(framework de testes),FluentAssertions(para asserções legíveis),Moq(para mocking de dependências) - Containerização:
DockereDocker Compose.
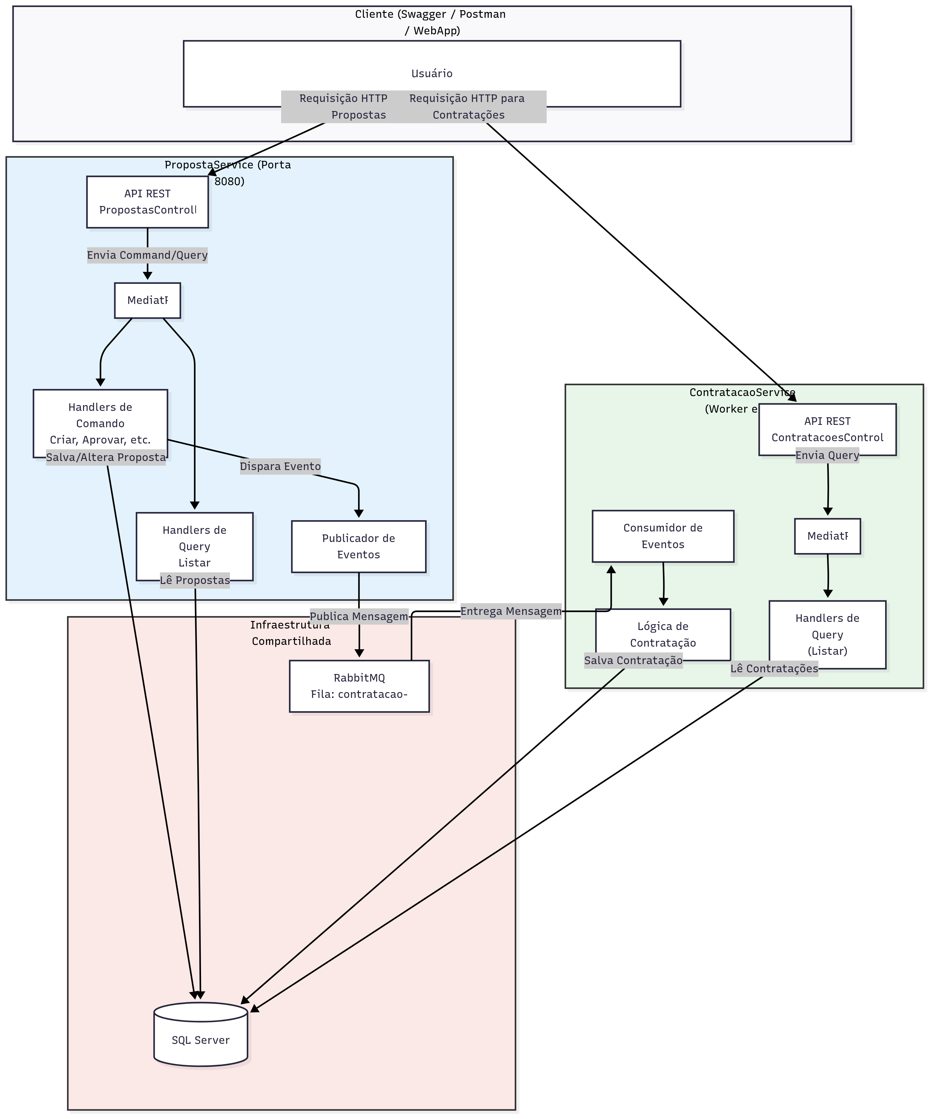
O diagrama abaixo ilustra a interação entre todos os componentes do sistema, representando a arquitetura final:
graph TD
subgraph "Cliente (Swagger / Postman / WebApp)"
User["Usuário"]
end
subgraph PropostaService ["PropostaService (Porta 8080)"]
style PropostaService fill:#e3f2fd,stroke:#333,stroke-width:2px
Controller_P["API REST <br> PropostasController"]
Mediator_P["MediatR"]
Commands["Handlers de Comando <br> Criar, Aprovar, etc. <br> Usando EF Core"]
Queries_P["Handlers de Query <br> Listar <br> Usando Dapper"]
Publisher["Publicador de Eventos <br> MassTransit"]
Controller_P -- Envia Command/Query --> Mediator_P
Mediator_P --> Commands
Mediator_P --> Queries_P
Commands -- Dispara Evento --> Publisher
end
subgraph ContratacaoService ["ContratacaoService (Worker e API)"]
style ContratacaoService fill:#e8f5e9,stroke:#333,stroke-width:2px
%% Adicionando o fluxo de API que faltava %%
Controller_C["API REST <br> ContratacoesController"]
Mediator_C["MediatR"]
Queries_C["Handlers de Query <br> (Listar) <br> Usando Dapper"]
%% Componentes de Worker existentes %%
Consumer["Consumidor de Eventos <br> MassTransit"]
Logic["Lógica de Contratação <br> Usando EF Core"]
Controller_C -- Envia Query --> Mediator_C
Mediator_C --> Queries_C
Consumer --> Logic
end
subgraph Infra ["Infraestrutura Compartilhada"]
style Infra fill:#fbe9e7,stroke:#333,stroke-width:2px
DB[("SQL Server DB")]
RabbitMQ["RabbitMQ <br> Fila: contratacao-queue"]
end
%% Conexões do Cliente %%
User -- Requisição HTTP para Propostas --> Controller_P
User -- Requisição HTTP para Contratações --> Controller_C
%% Conexões do PropostaService %%
Commands -- Salva/Altera Proposta --> DB
Queries_P -- Lê Propostas --> DB
Publisher -- Publica Mensagem --> RabbitMQ
%% Conexões do ContratacaoService %%
RabbitMQ -- Entrega Mensagem --> Consumer
Logic -- Salva Contratação --> DB
Queries_C -- Lê Contratações --> DB
📌 O que é o sistema?
O sistema é uma aplicação distribuída para gestão de propostas e contratações.
Ele é composto por dois serviços principais (PropostaService e ContratacaoService) que interagem via mensageria (RabbitMQ) e usam um banco de dados SQL Server como persistência compartilhada.
A ideia central:
O usuário (via Swagger, Postman ou WebApp) faz requisições para criar, aprovar ou consultar propostas.
As propostas geram eventos que disparam um fluxo de contratação assíncrono, tratado por outro serviço.
📌 Arquitetura geral
O sistema segue princípios de arquitetura em camadas e comunicação assíncrona. Temos três blocos principais:
1. Cliente (Swagger / Postman / WebApp)
- Onde o usuário interage via requisições HTTP.
- Pode ser um sistema externo, um frontend ou ferramenta de testes.
2. Serviços de Negócio
- PropostaService (porta 8080)
- Camada exposta via API REST.
- Responsável por criar, aprovar e consultar propostas.
- Usa MediatR para aplicar o padrão CQRS (separação de comandos e queries).
- Commands (handlers de escrita) → usam EF Core para salvar/alterar propostas.
- Queries (handlers de leitura) → usam Dapper para consultas otimizadas.
- Quando ocorre uma alteração relevante (ex: aprovação de proposta), um evento é publicado via MassTransit para o RabbitMQ.
- ContratacaoService (Worker)
- Expõe API HTTP (para melhor visualização), porém é um serviço background (worker).
- Consome eventos do RabbitMQ (ex: "PropostaAprovada").
- Processa a lógica de contratação usando EF Core.
- Persiste as informações de contratação no mesmo SQL Server.
3. Infraestrutura Compartilhada
- Banco de Dados (SQL Server)
- Usado tanto para propostas quanto para contratações.
- RabbitMQ
- Fila "contratacao-queue" que transporta mensagens/eventos entre os serviços.
📌 Fluxo resumido (exemplo: criar e aprovar proposta):
- O usuário envia uma requisição
HTTP(POST/propostas). - A
API REST(Controller) recebe e envia o comando ao Mediator. - O Mediator encaminha para o handler de Command (
EF Core) que grava a proposta no banco. - Quando a proposta é aprovada, o handler dispara um evento para o Publisher (
MassTransit). - O Publisher envia o evento para o
RabbitMQ. - O Consumer (
ContratacaoService) recebe a mensagem. - O ContratacaoService executa a lógica de contratação e grava no banco (
EF Core). - O fluxo se conclui de forma assíncrona, sem bloquear a experiência do usuário.
📌 Padrões e boas práticas aplicadas
CQRS (Command Query Responsibility Segregation):
- Separação clara entre operações de escrita (
Commands + EF Core) e leitura (Queries + Dapper).
Mediator Pattern (via MediatR):
- Evita que os Controllers chamem diretamente os handlers, centralizando a orquestração.
Event-driven Architecture (EDA):
- A contratação é disparada por eventos publicados no
RabbitMQ, promovendo baixo acoplamento entre serviços.
MassTransit:
- Abstrai a comunicação com o
RabbitMQ, simplificando publicação e consumo de mensagens.
Banco relacional centralizado (SQL Server):
- Usado como persistência confiável, tanto para propostas quanto contratações.
📌 Benefícios dessa arquitetura
Escalabilidade:
- O PropostaService pode escalar horizontalmente para atender mais requisições HTTP.
- O ContratacaoService pode escalar para consumir mais mensagens da fila.
Resiliência:
- Se o ContratacaoService estiver fora do ar, as mensagens ficam retidas no RabbitMQ até ele voltar.
Separação de responsabilidades:
- PropostaService → gestão de propostas.
- ContratacaoService → fluxo de contratação.
Flexibilidade:
- Fácil adicionar novos consumidores de eventos no futuro (ex: faturamento, notificação, auditoria).
👉 Em resumo: O sistema é uma aplicação orientada a eventos, que aplica CQRS para manipulação de dados e usa RabbitMQ + MassTransit para integração assíncrona entre serviços. Ele garante desacoplamento, escalabilidade e manutenibilidade, sendo ideal para cenários de alto volume de propostas e contratações.
📌 Fluxo narrado
- O usuário chama
POST/api/propostas→ cria proposta pendente no banco. - O usuário chama
POST/api/propostas/{id}/aprovar. - O handler muda status para "Aprovada".
- Publica evento PropostaAprovadaEvent no
RabbitMQ. - O ContratacaoService consome o evento da fila.
- Cria uma nova Contratação no banco.
- Se o usuário quiser consultar, chama
GET/api/propostase oDapperretorna os registros.
Important
Para executar este projeto, você precisará ter instalado:
- .NET 8 SDK
- Visual Studio 2022 (ou outra IDE de sua preferência)
- Docker Desktop
- Postman (opcional para testes de API)
O projeto está organizado da seguinte forma:
/docker-compose.yml
/InsurancePlatform.sln
/src
|-- PropostaService
| |-- PropostaService.Api/ (Driving Adapter: Controllers, Program.cs)
| |-- PropostaService.Application/ (Application Core: Use Cases, DTOs, Ports)
| |-- PropostaService.Domain/ (Domain Core: Entities, Enums, Business Rules)
| `-- PropostaService.Infrastructure/ (Driven Adapters: Repository, EF Core)
|
`-- ContratacaoService
| |-- ContratacaoService.Api/
| |-- ContratacaoService.Application/
| |-- ContratacaoService.Domain/
| `--ContratacaoService.Infrastructure/
|
`-- Shared
| |-- InsurancePlatform.Contracts
| `-- InsurancePlatform.Shared
|
`-- WebApp
| `-- InsurancePlatform.WebApp
|
`-- tests
|-- | -- PropostaService.UnitTests/
`-- ContratacaoService.UnitTests/
Primeiro clone o repositório
git clone https://github.com/roodriiigooo/InsurancePlatform.git
cd InsurancePlatformTip
A maneira mais simples e recomendada de executar toda a stack é utilizando Docker Compose.
-
Inicie os contêineres Na raiz do projeto (onde o arquivo
docker-compose.ymlestá localizado), execute o seguinte comando:docker-compose up --build -d
O comando
--buildgarante que as imagens Docker para os seus serviços serão construídas. Na primeira vez, isso pode levar alguns minutos. -
Acesse os Serviços após a conclusão do build e a inicialização dos contêineres, os serviços estarão disponíveis nos seguintes endereços:
- 🌐 Aplicação Web (Frontend): http://localhost:8082
- ⚙️ API do PropostaService: http://localhost:8080 / http://localhost:8080/swagger/index.html
- ⚙️ API do ContratacoService: http://localhost:8081 / http://localhost:8081/swagger/index.html
- 🐇 RabbitMQ Management UI: http://localhost:15672 (login:
guest/ senha:guest)
Tip
Esta abordagem é ideal para o desenvolvimento e depuração do código .NET.
- Inicie a Infraestrutura: Abra um terminal na pasta raiz do projeto e inicie o banco de dados e o RabbitMQ em segundo plano com o Docker:
docker-compose up -d proposta-db rabbitmq-
Abra no Visual Studio: Abra o arquivo
InsurancePlatform.slnnoVisual Studio. -
Configure a Inicialização Múltipla:
- Clique com o botão direito na Solução > "Definir Projetos de Inicialização..."
- Marque "Vários projetos de inicialização".
- Defina a Ação como "Iniciar" para os três projetos:
PropostaService.Api,ContratacaoService.ApieInsurancePlatform.WebApp.
-
Execute: Pressione
F5ou o botão "Iniciar". O Visual Studio irá compilar e iniciar os três projetos. -
Acesse os Serviços após a conclusão do build e a inicialização dos contêineres, os serviços estarão disponíveis nos seguintes endereços:
- 🌐 Aplicação Web (Frontend): http://localhost:7189
- ⚙️ API do PropostaService: http://localhost:7999 / http://localhost:7999/swagger/index.html
- ⚙️ API do ContratacoService: http://localhost:7285 / http://localhost:7285/swagger/index.html
- 🐇 RabbitMQ Management UI: http://localhost:15672 (login:
guest/ senha:guest)
Note
A WebApp estará acessível no seu endereço de debug (ex: https://localhost:7189). A API do PropostaService estará no seu endereço de debug (ex: https://localhost:7999). A API do ContratacaoService estará no seu endereço de debug (ex: https://localhost:7285).
Para rodar a suíte de testes unitários, execute o seguinte comando na raiz do projeto:
dotnet testou no Visual Studio, vá em Teste > Executar todos os Testes
Note
Esta sessão descreve um pipeline completo e robusto usando GitHub Actions que consome serviços AWS.
Este pipeline irá automaticamente:
- Executar os testes para garantir a qualidade do código.
- Construir as imagens
Dockerde cada microserviço que foi modificado. - Enviar as imagens para um registro de contêineres na
AWS(Amazon ECR). - Implantar (fazer o deploy) de nova versões de serviço na
AWS(Amazon ECS) sem interrupção.
Antes de rodar o pipeline, precisamos configurar os serviços na AWS que receberão nossa aplicação. Esta configuração é feita apenas uma vez.
| Passo | Ação na AWS | Propósito |
|---|---|---|
| 1. Repositório de Imagens | No serviço Amazon ECR (Elastic Container Registry), crie três repositórios privados. Dê a eles nomes simples, como: propostaservice, contratacaoservice, webapp. |
Será o "depósito" onde o GitHub Actions guardará as imagens Docker de cada um dos seus serviços. |
| 2. Cluster de Contêineres | No serviço Amazon ECS (Elastic Container Service), crie um novo Cluster. Escolha o modelo "Somente Rede" (Networking only), que é a base para o Fargate. |
É o "condomínio" onde nossos contêineres irão rodar. |
| 3. "Plantas" dos Contêineres | No ECS, vá em "Task Definitions" e crie uma "Task Definition" para cada um dos seus três serviços (propostaservice, contratacaoservice, webapp). Configure o uso de CPU/Memória e aponte para a imagem no ECR. |
A "Task Definition" é a planta baixa do seu contêiner: diz quanta memória ele precisa, qual imagem usar, etc. |
| 4. Serviços em Execução | No ECS, dentro do seu cluster, crie um Serviço para cada "Task Definition". Configure-o para usar o tipo de inicialização FARGATE e associe-o a um Load Balancer se necessário (para o propostaservice). |
O "Serviço" é o que garante que seu contêiner esteja sempre rodando. Se ele falhar, o serviço o reinicia automaticamente. |
| 5. Usuário de Automação | No serviço IAM (Identity and Access Management), crie um novo Usuário. Marque a opção "Access key - Programmatic access". Dê a ele permissões para interagir com ECR e ECS. Guarde a Access Key ID e a Secret Access Key em um local seguro. |
Este será o "robô" que o GitHub Actions usará para se autenticar na sua conta AWS e poder enviar as imagens e atualizar os serviços. |
Important
NUNCA coloque suas chaves da AWS diretamente no código, para isso, usar o gerenciador de segredos do GitHub.
- Vá para o seu repositório/fork no GitHub.
- Clique em "
Settings" > "Secrets and variables" > "Actions". - Clique em "
New repository secret" e crie os dois segredos a seguir:- Nome:
AWS_ACCESS_KEY_ID - Valor: Cole a
Access Key IDdo usuárioIAMque você criou. - Nome:
AWS_SECRET_ACCESS_KEY - Valor: Cole a Secret Access Key do usuário
IAM.
- Nome:
A melhor prática para um monorepo é ter um arquivo de workflow para cada serviço, assim, uma alteração no
PropostaServicenão aciona o pipeline doWebApp.
Na raiz do projeto, há uma pasta chamada .github e, dentro dela, uma pasta chamada workflows. Três arquivos YAML foram gerados dentro de .github/workflows: ContratacaoService_AWS.yaml, PropostaService_AWS.yaml, WebApp_AWS.yaml
Eu preparei os arquivos completos, eles são inteligentes e só serão executados quando houver uma alteração na pasta do respectivo serviço.
Note
Esta sessão descreve um pipeline completo e robusto usando GitHub Actions que consome serviços AZURE.
A estratégia deste pipeline é:
- Contêineres: Usar o
Azure Container Apps, o serviço moderno e sem servidor doAzureparacontêineresque é o equivalente aoAWS Fargate. - Banco de Dados: Usar o
Azure SQL Database, o serviço gerido paraSQL Server. - Mensageria: Usar o
Azure Service Bus, o serviço de mensageria nativo e robusto doAzure, ou manter oRabbitMQrodando como outro contêiner noAzure Container Apps. Para este pipeline, mantenh oRabbitMQpara não alterar o código da aplicação. - Frontend: Usar o
Azure Static Web Apps, que é otimizado para hospedar frontends estáticos como oBlazor WebAssemblye integrá-los comAPIs.
Antes de rodar o pipeline, precisamos configurar os serviços no portal do
Azure.
| Passo | Ação no Portal Azure | Propósito |
|---|---|---|
| 1. Grupo de Recursos | Crie um novo Grupo de Recursos (Resource Group). Ex: rg-insurance-platform. |
É uma "pasta" lógica no Azure para organizar todos os recursos do nosso projeto. |
| 2. Registo de Contêiner | Crie um Registo de Contêiner do Azure (Azure Container Registry - ACR). Ex: acrinsuranceplatform. |
O nosso "depósito" privado no Azure para guardar as imagens Docker. |
| 3. Banco de Dados | Crie um Banco de Dados SQL do Azure (Azure SQL Database). Durante a criação, será criado também um servidor SQL. Guarde o nome do servidor, o nome da base de dados, o utilizador e a senha. |
O nosso serviço de SQL Server totalmente gerenciado. |
| 4. Ambiente de Contêiner | Crie um Ambiente do Azure Container Apps (Azure Container Apps Environment). |
É a rede privada e segura onde os nossos contêineres irão comunicar entre si. |
| 5. Aplicações de Contêiner | No ambiente que acabou de criar, crie três Aplicações de Contêiner (Container Apps): propostaservice, contratacaoservice e rabbitmq. Configure-os para usar uma imagem inicial qualquer (será substituída pelo pipeline) e defina as variáveis de ambiente necessárias (como a SA_PASSWORD para o RabbitMQ). |
Estes são os serviços que irão executar os nossos contêineres de backend e de mensageria. |
| 6. Aplicação Web Estática | Crie uma Aplicação Web Estática (Static Web App). Ligue-a ao seu repositório GitHub, mas na seção de "Build", escolha a opção "Personalizado" (Custom), pois o nosso Blazor é standalone. |
Este serviço irá hospedar a nossa interface de utilizador (Blazor) e distribuí-la globalmente. |
| 7. "Robô" de Automação | No Azure Active Directory > Registos de aplicações, crie uma nova Entidade de Serviço (Service Principal). Atribua a ela a função de "Colaborador" (Contributor) no seu Grupo de Recursos. Guarde o clientId, clientSecret e tenantId. |
Este será o nosso "robô" para o GitHub Actions se autenticar no Azure. |
Important
NUNCA coloque suas chaves da AZURE diretamente no código, para isso, usar o gerenciador de segredos do GitHub.
- Vá ao seu repositório/fork no
GitHub> "Settings" > "Secrets and variables" > "Actions". - Clique em "
New repository secret" e crie os seguintes segredos:- Nome:
AZURE_CREDENTIALS - Valor: Cole o JSON completo da sua Entidade de Serviço (o Azure CLI gera isto para si com o comando az ad sp create-for-rbac).
- Nome:
ACR_USERNAME - Valor: O
clientIdda sua Entidade de Serviço. - Nome:
ACR_PASSWORD - Valor: O
clientSecretda sua Entidade de Serviço.
- Nome:
A melhor prática para um monorepo é ter um arquivo de workflow para cada serviço, assim, uma alteração no
PropostaServicenão aciona o pipeline doWebApp.
Na raiz do projeto, há uma pasta chamada .github e, dentro dela, uma pasta chamada workflows. Três arquivos YAML foram gerados dentro de .github/workflows: ContratacaoService_AZURE.yaml, PropostaService_AZURE.yaml, WebApp_AZURE.yaml
Eu preparei os arquivos completos, eles são inteligentes e só serão executados quando houver uma alteração na pasta do respectivo serviço.
