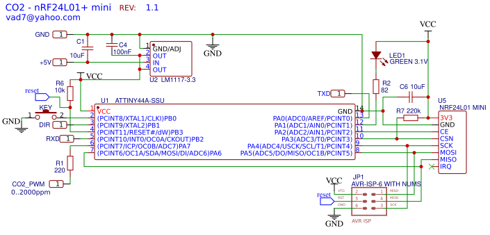
Sends the CO2 value received from the Senseair S8 sensor (PWM out) using nRF24l01 mini
Setting through the application for Flipper Zero: nRF24-Batch (https://github.com/vad7/nRF24-Batch)
Microcontroller: AVR Attiny44A
Radio: nRF24l01+ mini SMD
CO2 sensor: Senseair S8 with PWM 1kHz out (0..2000 PPM)
Default nRF24l01 settings:
Setup RX address: C8C8CF
Fans over air: 1
Fan 1 address: C8C8C1
Channel: 122
Data rate: 1 Mbps
CRC: 2 byte
Send CO2 value period: 60 sec
Reset settings - press KEY more than 10 sec after power on.

