流程,表单,报表,手动配置生成实际工作流
交流群: 717933986
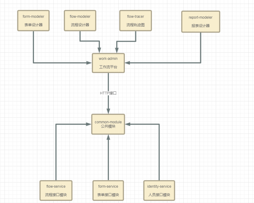
前端工程
| 模块名称 | 备注说明 |
|---|---|
| work-admin | 管理台 |
| form-modeler | 表单模型(设计,明细) |
| flow-modeler | 流程模型(设计,监控) |
后端工程
| 模块名称 | 备注说明 |
|---|---|
| common-module | 项目公共模块 |
| identity-service | 人员接口 |
| flow-service | 流程接口 |
| form-service | 表单接口 |
下载项目 git clone https://github.com/wengwh/plumdo-work.git
前端构建
下载安装nodejs 地址:http://nodejs.cn/download/
npm install -g bower #安装bower
npm install -g gulp #安装gulp
cd html #进入html目录
如果环境没有翻墙情况,使用淘宝镜像做node-sass,否则会出现下载失败
set SASS_BINARY_SITE=https://npm.taobao.org/mirrors/node-sass
npm install #安装npm依赖库
#安装成功
cd work-admin #进入相对应目录
bower i #安装bower依赖的第三方库
gulp serve #执行gulp进行开发"E:\kibana\node_modules\node-sass\build\binding.sln" (default target) (1) ->
(_src_\libsass target) ->
MSBUILD : error MSB3428: 未能加载 Visual C++ 组件“VCBuild.exe”。要解决此问题
,1) 安装 .NET Fr
amework 2.0 SDK;2) 安装 Microsoft Visual Studio 2005;或 3) 如果将该组件安装到
了其他位置,请将其位置添加到
系统路径中。 [E:\kibana\node_modules\node-sass\build\binding.sln]
出现上面环境问题,可以执行
npm install -g node-gyp
npm install –global –production windows-build-tools
npm install #继续安装npm依赖库后端构建
cd java #进入java目录
mvn eclipse:eclipse #eclipse编辑器做示例前端技术
| 技术名称 | 备注说明 |
|---|---|
| Yeoman Bower Gulp | 构建工具 |
| AngularJS v1 | MVVM框架 |
| Bootstrap v3 | UI框架 |
后端技术
| 技术名称 | 备注说明 |
|---|---|
| Java v1.8 | 编码语言 |
| Maven | 构建工具 |
| SpringBoot | 代码框架(后续springcloud) |
| Flowable JPA Mybatis | 第三方组件 |
| Mysql | 数据库 |
deploy:部署文件
html:前端页面模块
java:后端服务模块
部署说明:docker部署
安装docker-compose
执行docker-compose build
执行docker-compose up -d
目前只完成表单设计器,流程接口和设计器
缺少:
表单的数据保存和使用
表单与流程的交互
报表整个模块
流程跟踪图
