Skip to content

yidongnan/spring-cloud-consul-example

Repository files navigation

spring-cloud-consul-example

README: English | 中文

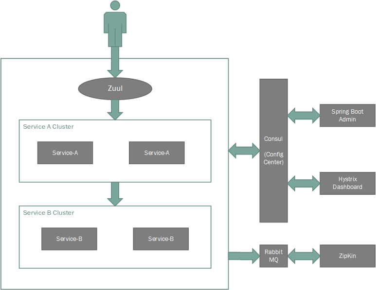
spring-cloud-consul-example is an example for microservices system.

It's contain configuration management, service discovery, circuit breakers, intelligent routing, distributed tracing, application monitor.

The registry center uses the consul, if you want to use eureka, you can refer to https://github.com/yidongnan/spring-cloud-netflix-example

Getting Started

./gradlew clean build -x test
./buildDockerImage.sh
docker-compose up -d

if you want to start more serve, you should use

docker-compose scale service-a=2 service-b=3  

Technology List

  • Spring Cloud Consul
  • Spring Cloud Sleuth
  • Spring Cloud Config
  • Spring Boot Admin
  • Spring Boot
  • ZipKin
  • Docker
  • Swagger

Architecture Overview

Screenshots

Api Route(Zuul)

Consul DashBoard

Consul Key/Value DashBoard

ZipKin DashBoard

ZipKin Trace Detail

ZipKin Dependencies Overview

Spring Boot Admin DashBoard

Spring Boot Admin Detail

Spring Boot Admin Environment

Spring Boot Admin Thread Dump

Spring Boot Admin Trace

Hystrix Dashboard

Hystrix Dashboard Detail

About

spring-cloud-consul-example is an example for microservices system

Topics

Resources

License

Stars

Watchers

Forks

Releases

No releases published

Packages