spring-cloud-netflix-example is an example for microservices system.
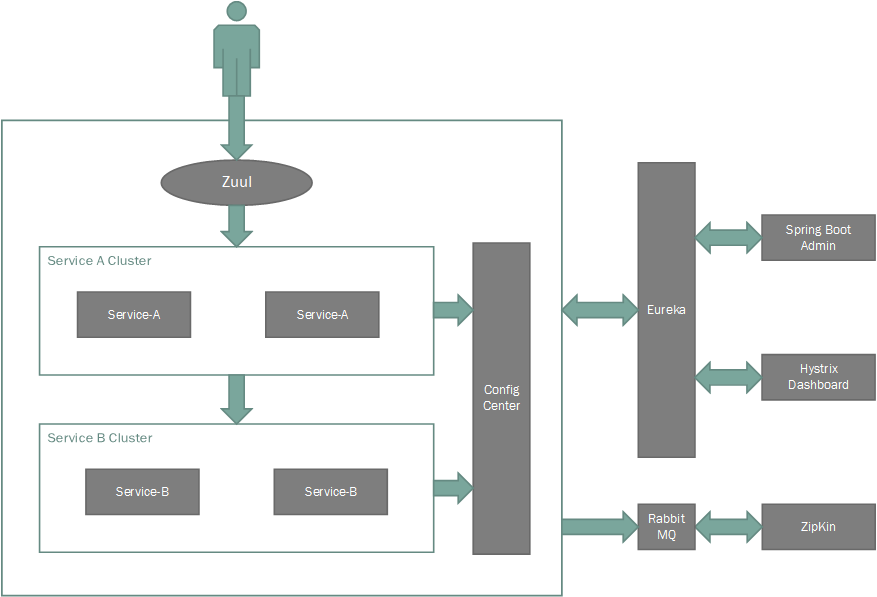
It's contain configuration management, service discovery, circuit breakers, intelligent routing, distributed tracing, application monitor.
The registry center uses the eureka, if you want to use consul, you can refer to https://github.com/yidongnan/spring-cloud-consul-example
./gradlew clean build -x test
./buildDockerImage.sh
docker-compose up -dif you want to start more serve, you should use
docker-compose scale service-a=2 service-b=3 - Spring Cloud Netflix
- Spring Cloud Sleuth
- Spring Cloud Config
- Spring Boot Admin
- Spring Boot
- ZipKin
- RabbitMQ
- Docker
- Swagger












